UNSIKA Files
Useful /
SCADINDEPENDENTSCADINDEPENDENT Tiga instrumen tervalidasi—DASS-21, Skala Spiritualitas, dan Kuesioner Kesehatan Fisik—diberikan. Temuan menunjukkan bahwa spiritualitas, khususnyaTiga instrumen tervalidasi—DASS-21, Skala Spiritualitas, dan Kuesioner Kesehatan Fisik—diberikan. Temuan menunjukkan bahwa spiritualitas, khususnya
UNIVET BANTARAUNIVET BANTARA Penelitian ini dilakukan dengan tujuan untuk mengetahui sejarah pendirian Vihara Dharma Ratna dan Klenteng Zhong Yi Miao di Kelurahan Semarapura Kauh,Penelitian ini dilakukan dengan tujuan untuk mengetahui sejarah pendirian Vihara Dharma Ratna dan Klenteng Zhong Yi Miao di Kelurahan Semarapura Kauh,
UNIVET BANTARAUNIVET BANTARA Berdasarkan data dari DataIndonesia.id, jumlah perempuan single parent di Indonesia pada tahun 2021 lebih besar dibandingkan jumlah laki-laki duda. PerempuanBerdasarkan data dari DataIndonesia.id, jumlah perempuan single parent di Indonesia pada tahun 2021 lebih besar dibandingkan jumlah laki-laki duda. Perempuan
UMBUMB Temuan penelitian kami menunjukkan bahwa perubahan suhu akan memengaruhi tegangan keluaran panel surya, dan tegangan keluaran panel surya akan berubahTemuan penelitian kami menunjukkan bahwa perubahan suhu akan memengaruhi tegangan keluaran panel surya, dan tegangan keluaran panel surya akan berubah
Related /
UMBUMB Hasil menunjukkan bahwa waktu mencair pada model-A paling cepat, diikuti oleh model-B dan model-C. Proses pencairan paraffin pada model-A paling cepatHasil menunjukkan bahwa waktu mencair pada model-A paling cepat, diikuti oleh model-B dan model-C. Proses pencairan paraffin pada model-A paling cepat
UMBUMB Load shedding berperan penting dalam mencegah terjadinya pemadaman sistem tenaga listrik. Fluktuasi frekuensi dan tegangan dapat menyebabkan sistem tenagaLoad shedding berperan penting dalam mencegah terjadinya pemadaman sistem tenaga listrik. Fluktuasi frekuensi dan tegangan dapat menyebabkan sistem tenaga
UMBUMB Hasil menunjukkan bahwa perbedaan kinerja antara kelembapan tinggi dan rendah tidak signifikan. kelembapan tinggi hanya menurunkan sedikit kinerja outageHasil menunjukkan bahwa perbedaan kinerja antara kelembapan tinggi dan rendah tidak signifikan. kelembapan tinggi hanya menurunkan sedikit kinerja outage
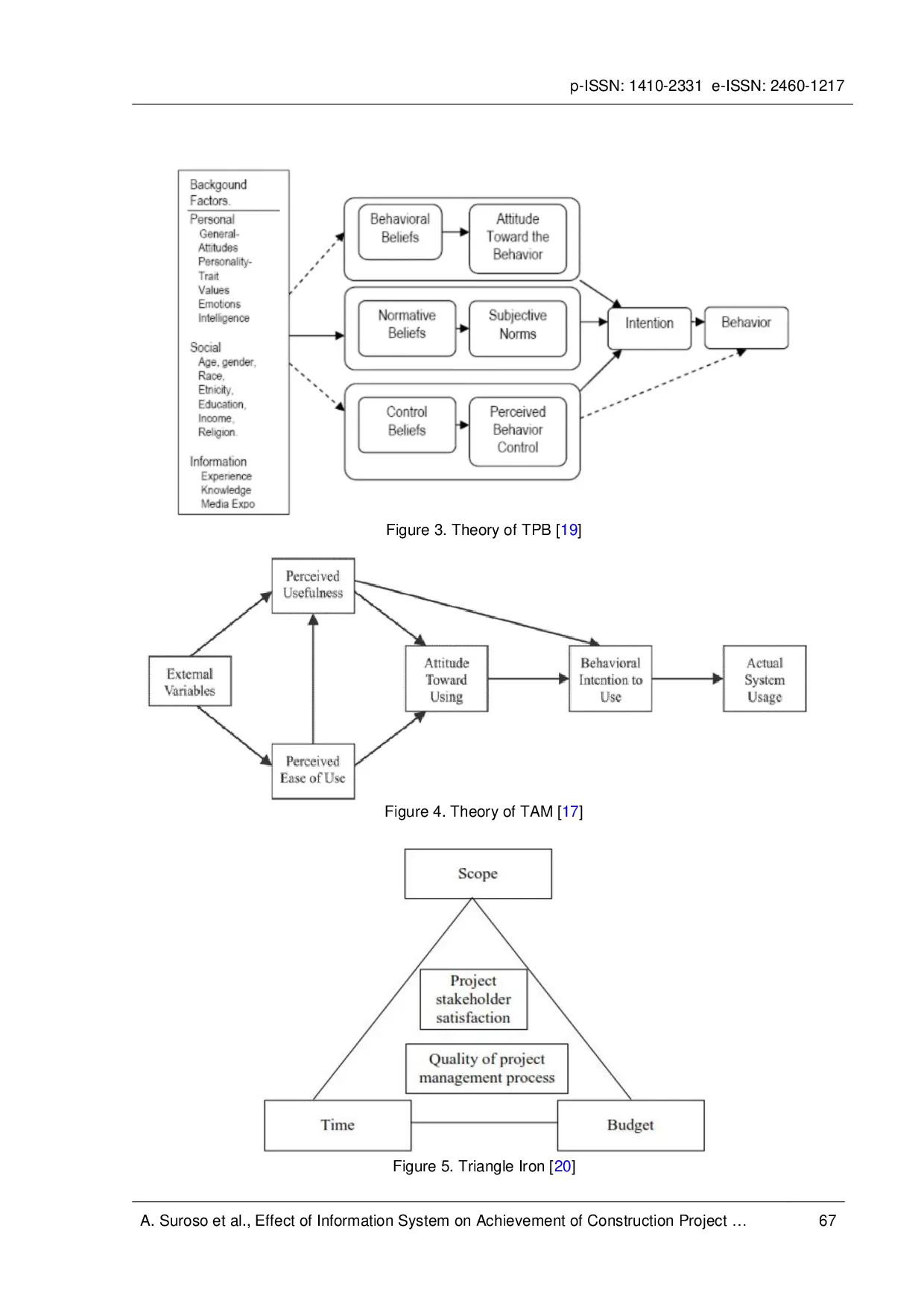
UMBUMB Specifically, system quality significantly influences information quality, and both contribute to overall project success. Therefore, it can be concludedSpecifically, system quality significantly influences information quality, and both contribute to overall project success. Therefore, it can be concluded
Latest /
STIE MUTTAQIENSTIE MUTTAQIEN Penelitian ini dilakukan dengan tujuan menganalisis bagaimana memprediksi pengeluaran operasional di Bank BRI. Data yang digunakan dalam penelitian iniPenelitian ini dilakukan dengan tujuan menganalisis bagaimana memprediksi pengeluaran operasional di Bank BRI. Data yang digunakan dalam penelitian ini
STIE MUTTAQIENSTIE MUTTAQIEN Analisis data meliputi uji validitas, reliabilitas, dan regresi linear berganda. Hasil penelitian menunjukkan bahwa sosialisasi perpajakan, kemudahan perpajakan,Analisis data meliputi uji validitas, reliabilitas, dan regresi linear berganda. Hasil penelitian menunjukkan bahwa sosialisasi perpajakan, kemudahan perpajakan,
STIE MUTTAQIENSTIE MUTTAQIEN Teknik analisis employee engagement Balai Diklat Aparatur Kementerian Kelautan dan Perikanan didasarkan pada hasil pengisian kuesioner dengan skala Likert.Teknik analisis employee engagement Balai Diklat Aparatur Kementerian Kelautan dan Perikanan didasarkan pada hasil pengisian kuesioner dengan skala Likert.
STIE MUTTAQIENSTIE MUTTAQIEN Temuan ini mendukung model hierarki efek (HOE) yang menyatakan bahwa persepsi konsumen dan proses komunikasi memengaruhi keputusan pembelian. Brand awarenessTemuan ini mendukung model hierarki efek (HOE) yang menyatakan bahwa persepsi konsumen dan proses komunikasi memengaruhi keputusan pembelian. Brand awareness