Riau Islands Region Files
BAJANGJOURNALBAJANGJOURNAL Metode penelitian menggunakan studi kasus kualitatif. Hasil perawatan menunjukkan tidak ada data yang menunjukkan gangguan. Penelitian ini menyimpulkanMetode penelitian menggunakan studi kasus kualitatif. Hasil perawatan menunjukkan tidak ada data yang menunjukkan gangguan. Penelitian ini menyimpulkan
BAJANGJOURNALBAJANGJOURNAL Desain penelitian menggunakan pendekatan korelasional analitik dengan metode cross‑sectional. Populasi penelitian terdiri dari seluruh anak berusia 1–5Desain penelitian menggunakan pendekatan korelasional analitik dengan metode cross‑sectional. Populasi penelitian terdiri dari seluruh anak berusia 1–5
BAJANGJOURNALBAJANGJOURNAL 414) and gestational age (p-value = 0. 381) there was no significant relationship with the incidence of preeclampsia. Based on the results of a study entitled414) and gestational age (p-value = 0. 381) there was no significant relationship with the incidence of preeclampsia. Based on the results of a study entitled
BAJANGJOURNALBAJANGJOURNAL Penelitian ini bertujuan mengidentifikasi dan mendeskripsikan pelaksanaan kebijakan Bandung Masagi menggunakan metode deskriptif kualitatif dengan teknikPenelitian ini bertujuan mengidentifikasi dan mendeskripsikan pelaksanaan kebijakan Bandung Masagi menggunakan metode deskriptif kualitatif dengan teknik
BAJANGJOURNALBAJANGJOURNAL Analisis marginal homogeneity mengungkapkan adanya pengaruh signifikan (p = 0,000) terhadap peningkatan pengetahuan enam langkah mencuci tangan setelahAnalisis marginal homogeneity mengungkapkan adanya pengaruh signifikan (p = 0,000) terhadap peningkatan pengetahuan enam langkah mencuci tangan setelah
BAJANGJOURNALBAJANGJOURNAL Kebijakan pemerintah daerah Kota Kediri dalam menyediakan infrastruktur pengelolaan sampah meliputi penyimpanan, pengumpulan, pengangkutan, dan pembuanganKebijakan pemerintah daerah Kota Kediri dalam menyediakan infrastruktur pengelolaan sampah meliputi penyimpanan, pengumpulan, pengangkutan, dan pembuangan
BAJANGJOURNALBAJANGJOURNAL Penelitian ini menggunakan metode quasi eksperimental dengan desain post test only group. Hasil penelitian menunjukkan bahwa dukungan suami dalam pelaksanaanPenelitian ini menggunakan metode quasi eksperimental dengan desain post test only group. Hasil penelitian menunjukkan bahwa dukungan suami dalam pelaksanaan
Useful /
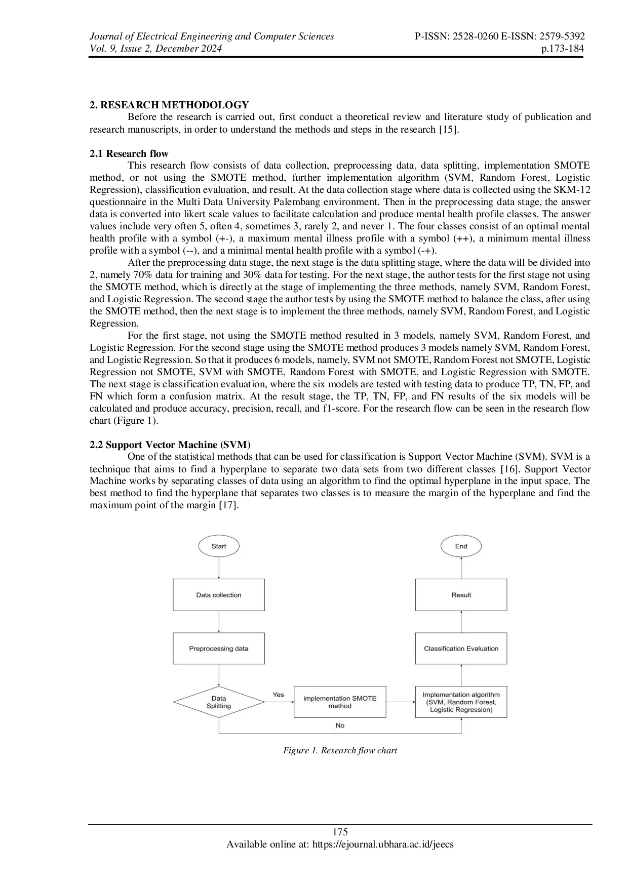
UBHARAUBHARA Penelitian ini menunjukkan bahwa penanganan ketidakseimbangan kelas dengan SMOTE secara signifikan meningkatkan kinerja model klasifikasi kesehatan mental.Penelitian ini menunjukkan bahwa penanganan ketidakseimbangan kelas dengan SMOTE secara signifikan meningkatkan kinerja model klasifikasi kesehatan mental.
IAPAIAPA 089 peserta, di mana 179 tidak memenuhi syarat, 50 tidak mengikuti tes, dan 1. 860 lulus seleksi. Transformasi birokrasi desa dilaksanakan dalam tiga tahapan:089 peserta, di mana 179 tidak memenuhi syarat, 50 tidak mengikuti tes, dan 1. 860 lulus seleksi. Transformasi birokrasi desa dilaksanakan dalam tiga tahapan:
UBHARAUBHARA ATS adalah peralatan elektromeekanik yang beroperasi secara otomatis untuk memindahkan sumber energi listrik dari jaringan utama (PLN) ke PLTS ketika jaringanATS adalah peralatan elektromeekanik yang beroperasi secara otomatis untuk memindahkan sumber energi listrik dari jaringan utama (PLN) ke PLTS ketika jaringan
BAJANGJOURNALBAJANGJOURNAL Penelitian ini bertujuan untuk mengetahui faktor-faktor yang mempengaruhi efikasi diri ibu dalam merawat anak dengan disabilitas di SLB Pelita Nusa Pekanbaru.Penelitian ini bertujuan untuk mengetahui faktor-faktor yang mempengaruhi efikasi diri ibu dalam merawat anak dengan disabilitas di SLB Pelita Nusa Pekanbaru.
Related /
RCSDEVELOPMENTRCSDEVELOPMENT Edukasi gizi yang diberikan meningkatkan pengetahuan ibu hamil dan orang tua balita mengenai pola makan seimbang serta pemanfaatan pangan lokal. KegiatanEdukasi gizi yang diberikan meningkatkan pengetahuan ibu hamil dan orang tua balita mengenai pola makan seimbang serta pemanfaatan pangan lokal. Kegiatan
FKM UNTIKAFKM UNTIKA Hasil penelitian menunjukkan bahwa terdapat hubungan yang bermakna antara frekuensi makan, jenis makanan, dan porsi makan dengan status gizi pada wanitaHasil penelitian menunjukkan bahwa terdapat hubungan yang bermakna antara frekuensi makan, jenis makanan, dan porsi makan dengan status gizi pada wanita
UIGMUIGM Metode Sosialisasi dan Pelatihan dilakukan dengan dimulai dari persiapan, pretest, pelaksanaan pelatihan dan posttest. Peserta kegiatan berperan aktifMetode Sosialisasi dan Pelatihan dilakukan dengan dimulai dari persiapan, pretest, pelaksanaan pelatihan dan posttest. Peserta kegiatan berperan aktif
UPERTISUPERTIS 000 pada 2007 menjadi 12,1 per 1. 000 pada 2013. Salah satu masalah yang muncul akibat stroke adalah gangguan menelan atau disfagia. Menurut World Stroke000 pada 2007 menjadi 12,1 per 1. 000 pada 2013. Salah satu masalah yang muncul akibat stroke adalah gangguan menelan atau disfagia. Menurut World Stroke
Latest /
STIETRIBHAKTISTIETRIBHAKTI Berdasarkan penelitian ini dapat disimpulkan bahwa secara parsial beban kerja berpengaruh positif dan signifikan terhadap kinerja karyawan, sementara stresBerdasarkan penelitian ini dapat disimpulkan bahwa secara parsial beban kerja berpengaruh positif dan signifikan terhadap kinerja karyawan, sementara stres
STIKESCOLUMBIASIAMDNSTIKESCOLUMBIASIAMDN Penelitian ini merupakan penelitian deskriptif. Populasi penelitian ini adalah 98 rumah tangga yang ada di Kota Medan, sampel penelitian ini terdiri dariPenelitian ini merupakan penelitian deskriptif. Populasi penelitian ini adalah 98 rumah tangga yang ada di Kota Medan, sampel penelitian ini terdiri dari
STT KADESISTT KADESI This condition has resulted in low student engagement and a lack of reflective understanding of the values of faith. This study aims to analyze technology-basedThis condition has resulted in low student engagement and a lack of reflective understanding of the values of faith. This study aims to analyze technology-based
JURNALASPIKOMJURNALASPIKOM Dengan menerapkan Teori Dialektika Relasional (RDT), penelitian ini menekankan bahwa kontradiksi dalam hubungan antara korporasi dan komunitas lokal adalahDengan menerapkan Teori Dialektika Relasional (RDT), penelitian ini menekankan bahwa kontradiksi dalam hubungan antara korporasi dan komunitas lokal adalah