PENERBITGOODWOODPENERBITGOODWOOD
Jurnal Ilmu Siber dan Teknologi DigitalJurnal Ilmu Siber dan Teknologi DigitalTujuan dari penelitian ini adalah untuk menentukan tingkat kapabilitas keamanan sistem informasi di PT. CPPI dan memberikan rekomendasi untuk meningkatkan keamanan SI. Penelitian ini menggunakan pendekatan kualitatif dengan objek penelitian PT. CPPI, sebuah perusahaan di Batam yang bergerak di bidang Forwarding, Transportation, dan warehousing. Wawancara dilakukan kepada personel di departemen IT. Framework evaluasi menggunakan COBIT 2019. Hasil penelitian menunjukkan bahwa nilai tingkat kapabilitas dalam proses APO12 mencapai level 2 dengan nilai rata-rata 67%, yang merupakan level yang sepenuhnya tercapai. Selain itu, dalam proses APO13, tingkat kapabilitas mencapai level 2, dengan nilai 64%. Dalam proses DSS05, tingkat kapabilitas berada pada level 2, dengan nilai 71%. Terakhir, dalam proses DSS06, tingkat kapabilitas adalah level 3, dengan nilai 86%.
Penelitian ini menunjukkan bahwa tingkat kapabilitas keamanan sistem informasi PT.CPPI berada pada level 2 dan 3, yang menunjukkan bahwa perusahaan telah menerapkan praktik keamanan informasi secara dasar namun masih memerlukan peningkatan.Meskipun demikian, capaian ini lebih baik dari beberapa penelitian sebelumnya.Rekomendasi perbaikan diberikan untuk menutup kekurangan yang ada, terutama pada domain DSS05, dengan fokus pada peningkatan kebijakan keamanan endpoint, hak akses, dan log peristiwa keamanan.Studi ini dapat membantu perusahaan meningkatkan tata kelola TI, khususnya dalam area keamanan teknologi informasi.
Berdasarkan hasil penelitian, terdapat beberapa saran penelitian lanjutan yang dapat dilakukan. Pertama, penelitian lebih lanjut dapat dilakukan untuk mengeksplorasi secara mendalam praktik manajemen risiko pada domain APO12, termasuk analisis risiko yang lebih komprehensif dan pengembangan rencana mitigasi risiko yang lebih efektif. Kedua, penelitian dapat difokuskan pada implementasi dan evaluasi kontrol keamanan yang lebih canggih pada domain DSS05, seperti penggunaan teknologi deteksi intrusi berbasis AI atau penerapan sistem manajemen identitas dan akses yang lebih terintegrasi. Ketiga, penelitian lanjutan dapat menginvestigasi efektivitas implementasi kontrol proses bisnis pada domain DSS06, dengan mempertimbangkan dampak kontrol tersebut terhadap efisiensi operasional dan kepatuhan terhadap regulasi. Penelitian-penelitian ini diharapkan dapat memberikan wawasan yang lebih mendalam tentang bagaimana PT. CPPI dapat meningkatkan keamanan sistem informasinya secara berkelanjutan dan beradaptasi dengan ancaman keamanan yang terus berkembang, serta memberikan kontribusi pada pengembangan praktik tata kelola TI yang lebih baik di industri logistik dan forwarding.
| File size | 405.38 KB |
| Pages | 16 |
| DMCA | Report |
Related /
UM SURABAYAUM SURABAYA Program pengabdian masyarakat ini bertujuan untuk melakukan transformasi digital pada UMKM binaan PINBAS Yogyakarta melalui pendekatan participatory actionProgram pengabdian masyarakat ini bertujuan untuk melakukan transformasi digital pada UMKM binaan PINBAS Yogyakarta melalui pendekatan participatory action
BUMIGORABUMIGORA 84), indicating the need for further refinement in certain features. The integration of WebQual 4. 0 and IPA effectively identified user needs and can84), indicating the need for further refinement in certain features. The integration of WebQual 4. 0 and IPA effectively identified user needs and can
UM SURABAYAUM SURABAYA Implikasi kegiatan ini adalah perlunya keberlanjutan program pendampingan pemasaran produk inovatif UKM secara luas bagi masyarakat. Pelatihan pengembanganImplikasi kegiatan ini adalah perlunya keberlanjutan program pendampingan pemasaran produk inovatif UKM secara luas bagi masyarakat. Pelatihan pengembangan
UM SURABAYAUM SURABAYA Media pembelajaran berbasis permainan dan teknologi imersif memberikan pengalaman belajar konkret, visual, dan interaktif yang sesuai dengan karakteristikMedia pembelajaran berbasis permainan dan teknologi imersif memberikan pengalaman belajar konkret, visual, dan interaktif yang sesuai dengan karakteristik
Tel-UTel-U Penelitian ini menyimpulkan bahwa universitas dapat meningkatkan motivasi karyawan dengan berfokus pada praktik-praktik yang membantu karyawan mencapaiPenelitian ini menyimpulkan bahwa universitas dapat meningkatkan motivasi karyawan dengan berfokus pada praktik-praktik yang membantu karyawan mencapai
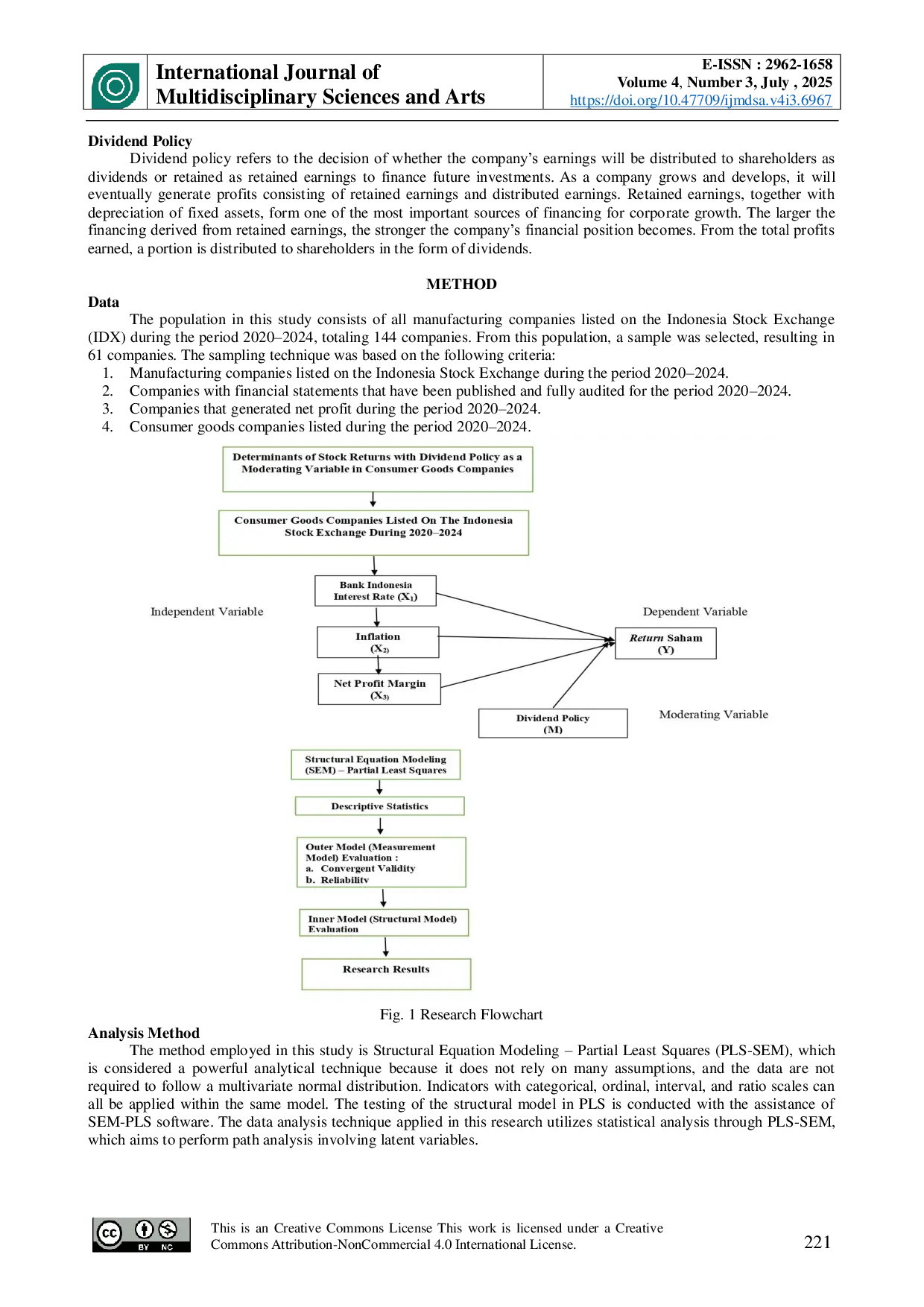
ITSCIENCEITSCIENCE The study contributes to the literature on stock return determinants by integrating firm level profitability and macroeconomic conditions with dividendThe study contributes to the literature on stock return determinants by integrating firm level profitability and macroeconomic conditions with dividend
ITSCIENCEITSCIENCE Simpulan dari penelitian ini mengonfirmasi bahwa tidak semua variabel makroekonomi memengaruhi IHSG sebagaimana asumsi umum, dan penelitian lebih lanjutSimpulan dari penelitian ini mengonfirmasi bahwa tidak semua variabel makroekonomi memengaruhi IHSG sebagaimana asumsi umum, dan penelitian lebih lanjut
UNAIUNAI This study investigates the conditions girls live in IDP camps, the causes of their mistreatment, and the impacts of abuse. Thirty in-depth interviewsThis study investigates the conditions girls live in IDP camps, the causes of their mistreatment, and the impacts of abuse. Thirty in-depth interviews
Useful /
ITSCIENCEITSCIENCE Produk MSG alami dari limbah udang berpotensi sebagai penyedap rasa bergizi yang dapat meningkatkan asupan protein dan mineral, terutama pada anak-anakProduk MSG alami dari limbah udang berpotensi sebagai penyedap rasa bergizi yang dapat meningkatkan asupan protein dan mineral, terutama pada anak-anak
UPSUPS Dengan mengembangkan teknologi yang serba canggih, perlu dibuat alat untuk mengukur tinggi rendahnya air pada tambak menggunakan LCD arduino untuk memonitoriDengan mengembangkan teknologi yang serba canggih, perlu dibuat alat untuk mengukur tinggi rendahnya air pada tambak menggunakan LCD arduino untuk memonitori
UPSUPS Perancangan otopet ini telah menghasilkan spesifikasi ukuran ergonomis, termasuk tinggi, panjang, lebar, dan diameter roda serta motor. 2221, yang mencakupPerancangan otopet ini telah menghasilkan spesifikasi ukuran ergonomis, termasuk tinggi, panjang, lebar, dan diameter roda serta motor. 2221, yang mencakup
UPSUPS Pembangunan Pasar Seng Bumiayu berlokasi di Jalan KH. Ahmad Dahlan. Metode yang digunakan untuk menganalisis data yang didapat adalah dengan perhitunganPembangunan Pasar Seng Bumiayu berlokasi di Jalan KH. Ahmad Dahlan. Metode yang digunakan untuk menganalisis data yang didapat adalah dengan perhitungan