Fault Tree Analysis Files
ATTRACTIVEJOURNALATTRACTIVEJOURNAL Meskipun kemajuan metodologis yang luas, tingkat kegagalan proyek tetap tinggi di berbagai sektor. Studi ini menggunakan tinjauan literatur sistematisMeskipun kemajuan metodologis yang luas, tingkat kegagalan proyek tetap tinggi di berbagai sektor. Studi ini menggunakan tinjauan literatur sistematis
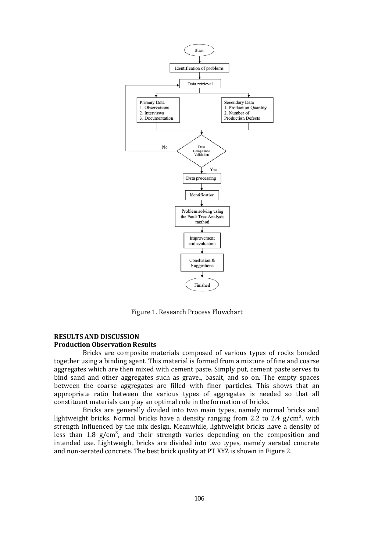
ATTRACTIVEJOURNALATTRACTIVEJOURNAL Improving product quality requires a comprehensive strategy encompassing operator training and discipline, enhanced supervision, and a planned machineImproving product quality requires a comprehensive strategy encompassing operator training and discipline, enhanced supervision, and a planned machine
ATTRACTIVEJOURNALATTRACTIVEJOURNAL Kapur menawarkan alternatif biaya rendah dan ramah lingkungan untuk stabilisasi tanah dibandingkan semen atau abu batu. Penambahan kapur dalam berbagaiKapur menawarkan alternatif biaya rendah dan ramah lingkungan untuk stabilisasi tanah dibandingkan semen atau abu batu. Penambahan kapur dalam berbagai
ATTRACTIVEJOURNALATTRACTIVEJOURNAL Penelitian ini bertujuan untuk mengevaluasi penerapan Keselamatan dan Kesehatan Kerja (K3) dalam Proyek Pembangunan Rumah Kos-kosan Empat Lantai di JalanPenelitian ini bertujuan untuk mengevaluasi penerapan Keselamatan dan Kesehatan Kerja (K3) dalam Proyek Pembangunan Rumah Kos-kosan Empat Lantai di Jalan
ATTRACTIVEJOURNALATTRACTIVEJOURNAL Strategi konstruksi ini dapat dijadikan acuan untuk proyek bendungan serupa di wilayah dengan kondisi geologis, iklim, dan akses konstruksi terbatas, meskipunStrategi konstruksi ini dapat dijadikan acuan untuk proyek bendungan serupa di wilayah dengan kondisi geologis, iklim, dan akses konstruksi terbatas, meskipun
ATTRACTIVEJOURNALATTRACTIVEJOURNAL Penelitian ini membandingkan kinerja tiga model crash box, yaitu hollow, lattice 3D-printed core, dan lattice dengan internal divider wall menggunakanPenelitian ini membandingkan kinerja tiga model crash box, yaitu hollow, lattice 3D-printed core, dan lattice dengan internal divider wall menggunakan
ATTRACTIVEJOURNALATTRACTIVEJOURNAL Namun, rasio campuran di atas persentase tertentu (30% etanol) menyebabkan penurunan kinerja, menunjukkan batas penggunaan bioetanol dalam campuran bahanNamun, rasio campuran di atas persentase tertentu (30% etanol) menyebabkan penurunan kinerja, menunjukkan batas penggunaan bioetanol dalam campuran bahan
PPICURUGPPICURUG Untuk menentukan nilai reliability atau keandalan pada komponen battery P/N 405CH pada pesawat airbus A330 menggunakan perhitungan MTBF dan didapatkanUntuk menentukan nilai reliability atau keandalan pada komponen battery P/N 405CH pada pesawat airbus A330 menggunakan perhitungan MTBF dan didapatkan
Latest /
STTBISTTBI Integrasi budaya dan iman membentuk pola pengasuhan kolektif yang khas, di mana pengasuhan tidak hanya menjadi tanggung jawab keluarga inti, tetapi jugaIntegrasi budaya dan iman membentuk pola pengasuhan kolektif yang khas, di mana pengasuhan tidak hanya menjadi tanggung jawab keluarga inti, tetapi juga
UIN SUKAUIN SUKA Melalui integrasi pendidikan dan literasi di lembaga yang secara informal dikenal sebagai Surau Si Camin, Syakur turut membentuk reformasi holistik yangMelalui integrasi pendidikan dan literasi di lembaga yang secara informal dikenal sebagai Surau Si Camin, Syakur turut membentuk reformasi holistik yang
AKBIDHIPEKALONGANAKBIDHIPEKALONGAN Tujuan kegiatan ini adalah meningkatkan pengetahuan dengan pemberian edukasi stunting melalui emo demo camilan OKE pada ibu balita di Desa Bulak, Rowosari,Tujuan kegiatan ini adalah meningkatkan pengetahuan dengan pemberian edukasi stunting melalui emo demo camilan OKE pada ibu balita di Desa Bulak, Rowosari,
STAI TBHSTAI TBH Penelitian ini bertujuan untuk mengetahui bagaimana penerapan pendidikan Islam di Indonesia, mendeskripsikan perubahan sosial yang terjadi di IndonesiaPenelitian ini bertujuan untuk mengetahui bagaimana penerapan pendidikan Islam di Indonesia, mendeskripsikan perubahan sosial yang terjadi di Indonesia