POLTESAPOLTESA
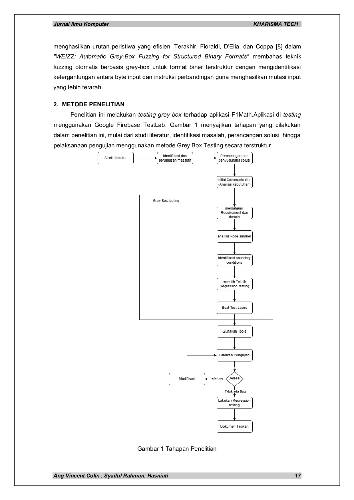
Prosiding Seminar Hasil Penelitian dan Pengabdian Kepada Masyarakat (SEHATI ABDIMAS)Prosiding Seminar Hasil Penelitian dan Pengabdian Kepada Masyarakat (SEHATI ABDIMAS)Berdasarkan Peraturan Pemerintah Republik Indonesia Nomor 27 Tahun 2014 tentang pengelolaan barang milik negara/daerah dinyatakan bahwa pengelolaan Barang Milik Negara/Daerah yang semakin berkembang dan kompleks perlu dikelola secara optimal. Oleh karena itu pengelolaan barang milik negara menjadi bagian penting dalam tatakelola institusi terutama pada institusi Pendidikan salah satunya Politeknik Negeri Sambas. Permasalahan yang muncul saat ini adalah tidak adanya sinkronisasi data asset barang inventaris antara barang yang telah diserahkan oleh bagian BMN poltesa kepada pengelola laboratorium maupun bengkel, sehingga informasi mengenai asset barang inventaris tersebut dari tahun ke tahun menjadi tidak terdata dengan baik. Salah satu contohnya adalah mengenai kondisi barang, baik kondisi rusak ringan, sedang dan berat bahkan layak atau tidak layak untuk digunakan. Hal ini juga terjadi pada saat pendataan barang yang di kirim ke gudang penyimpan akhir masih dilakukan secara manual (pencatatan pada buku/sheet data barang), dengan cara ini informasi data aset menjadi sangat terbatas dan memungkinkan terjadinya permasalahan data barang tidak sinkron maupun data ganda antara pengelola bmn dengan pengelola laboratorium maupun bengkel jurusan dimana pendataan barang rusak dan tidak layak ini biasanya dilakukan dalam jangka waktu yang cukup lama lima hingga sepuluh tahun. Fakta di lapangan juga menampilkan kelemahan system yang ada sekarang yaitu tidak efektif dan efisien karena pada proses peminjaman barang asset Laboratorium dan Bengkel Jurusan masih dilakukan secara manual, hal ini sering terjadi human error pada proses peminjaman dan pengembalian barang terutama pada penginputan identitas peminjam dan barang. Pengecekan barang dan pengembalian barang selama ini juga masih dilakukan secara manual dengan kondisi ini menyebabkan pengembalian barang terkadang tidak sesuai maupun barang tersebut tidak dikembalikan sesuai batas waktu yang telah ditentukan bahkan hilang tanpa kejelasan. Ketersediaan informasi mengenai aset barang yang dikelola oleh laboratorium maupun bengkel belum banyak diketahui oleh Civitas Akademika, sehingga kemamfaatan barang tersebut menjadi tidak optimal, salah satunya pada kegiatan penelitian dosen maupun mahasiswa. Dengan semakin berkembang dan dukungan teknologi yang semakin canggih maka diperlukan sebuah system yang dapat mengelola barang aset milik negara dalam hal ini yang dikelola oleh Laboratorium dan Bengkel, peminjaman barang serta penyajian informasi ketersediaan barang melalui sebuah sistem informasi berbasis web yang terintegrasi dengan database, sehingga sinkronisasi data, peminjaman dan pengembalian barang dapat dengan mudah dilakukan dan terdata dengan baik merujuk pada data yang terintegrasi dalam database serta akses informasi menjadi lebih mudah. Tujuan dari penelitian ini adalah membangun Sistem Informasi Pengelolaan Aset dan Peminjaman Peralatan Laboratorium dan Bengkel pada Politeknik Negeri Sambas Berbasis Web. Penelitian ini dirancang menggunakan metode Waterfall yang terdiri dari analisis data, perancangan database, UML dan interface. Tahapan pengujian menggunakan metode Black Box. Sistem secara aktual melalui pengujian dan demonstrasi dan memenuhi TKT 8.
Penelitian ini berhasil membuat aplikasi pengelolaan aset dan peminjaman barang laboratorium dan bengkel.Aplikasi ini dilengkapi dengan riwayat peminjaman oleh pengguna.Dengan demikian, pengelolaan aset dan peminjaman peralatan di Politeknik Negeri Sambas dapat dilakukan secara lebih efisien dan terdata dengan baik.
Berdasarkan hasil penelitian ini, beberapa saran penelitian lanjutan dapat dipertimbangkan. Pertama, penelitian lebih lanjut dapat dilakukan untuk mengintegrasikan sistem ini dengan sistem informasi akademik yang ada di Politeknik Negeri Sambas, sehingga data aset dan peminjaman dapat diakses secara terpusat oleh seluruh civitas akademika. Kedua, pengembangan sistem dapat difokuskan pada implementasi teknologi *Internet of Things* (IoT) untuk pemantauan kondisi barang secara *real-time*, seperti suhu, kelembaban, atau penggunaan daya, terutama untuk peralatan laboratorium yang sensitif. Ketiga, studi lebih mendalam mengenai penerapan metode *machine learning* untuk memprediksi kerusakan peralatan berdasarkan data historis peminjaman dan kondisi barang dapat dilakukan, sehingga tindakan preventif dapat diambil untuk mengurangi risiko kerusakan dan biaya perbaikan.
| File size | 586.99 KB |
| Pages | 8 |
| Short Link | https://juris.id/p-1IL |
| Lookup Links | Google ScholarGoogle Scholar, Semantic ScholarSemantic Scholar, CORE.ac.ukCORE.ac.uk, WorldcatWorldcat, ZenodoZenodo, Research GateResearch Gate, Academia.eduAcademia.edu, OpenAlexOpenAlex, Hollis HarvardHollis Harvard |
| DMCA | Report |
Related /
UINMYBATUSANGKARUINMYBATUSANGKAR Perpustakaan sekolah Sukma Bangsa Lhokseumawe memiliki fasilitas sarana dan prasarana yang cukup memadai. Oleh karena itu agar perpustakaan selalu eksisPerpustakaan sekolah Sukma Bangsa Lhokseumawe memiliki fasilitas sarana dan prasarana yang cukup memadai. Oleh karena itu agar perpustakaan selalu eksis
UINMYBATUSANGKARUINMYBATUSANGKAR Perpustakaan sebagai penyedia informasi selalu dikunjungi oleh pemustaka dari berbagai macam latar belakang, mempunyai keinginan, kebutuhan dan niat yangPerpustakaan sebagai penyedia informasi selalu dikunjungi oleh pemustaka dari berbagai macam latar belakang, mempunyai keinginan, kebutuhan dan niat yang
UINMYBATUSANGKARUINMYBATUSANGKAR Faktor pendukung mencakup partisipasi warga sekolah, lingkungan yang kondusif, serta dukungan orang tua. Namun, kendala seperti kondisi buku yang rusakFaktor pendukung mencakup partisipasi warga sekolah, lingkungan yang kondusif, serta dukungan orang tua. Namun, kendala seperti kondisi buku yang rusak
UINMYBATUSANGKARUINMYBATUSANGKAR Keabsahan data pada penelitian ini menggunakan triangulasi data, triangulasi sumber dan triangulasi teknik. Hasil penelitian adalah perpustakaan MAS JabalKeabsahan data pada penelitian ini menggunakan triangulasi data, triangulasi sumber dan triangulasi teknik. Hasil penelitian adalah perpustakaan MAS Jabal
UINMYBATUSANGKARUINMYBATUSANGKAR Literasi digital dikategorikan baik dengan nilai rata-rata 3,23, sedangkan perilaku pencarian informasi dikategorikan baik dengan nilai rata-rata 3,21.Literasi digital dikategorikan baik dengan nilai rata-rata 3,23, sedangkan perilaku pencarian informasi dikategorikan baik dengan nilai rata-rata 3,21.
UINMYBATUSANGKARUINMYBATUSANGKAR Kendala yang dihadapi pustakawan dalam menggunakan aplikasi INLISLite ialah jaringan, kurang ketelitian dalam entri data, kurangnya pelatihan pustakawan,Kendala yang dihadapi pustakawan dalam menggunakan aplikasi INLISLite ialah jaringan, kurang ketelitian dalam entri data, kurangnya pelatihan pustakawan,
UINMYBATUSANGKARUINMYBATUSANGKAR Penelitian dilakukan di Perpustakaan Daerah Kota Padang Panjang dengan sumber data primer pengelola perpustakaan dan orang tua yang datang berkunjung kePenelitian dilakukan di Perpustakaan Daerah Kota Padang Panjang dengan sumber data primer pengelola perpustakaan dan orang tua yang datang berkunjung ke
UINMYBATUSANGKARUINMYBATUSANGKAR Adapun teknik pengumpulan data yang digunakan dalam penelitian ini adalah dengan penyebaran angket dan dokumentasi. Teknik pengolahan data menggunakanAdapun teknik pengumpulan data yang digunakan dalam penelitian ini adalah dengan penyebaran angket dan dokumentasi. Teknik pengolahan data menggunakan
Useful /
ITNITN Faktor paling dominan adalah Ketersediaan Material Tidak Memadai. Strategi yang dapat dilakukan adalah melakukan uji material di laboratorium, memberikanFaktor paling dominan adalah Ketersediaan Material Tidak Memadai. Strategi yang dapat dilakukan adalah melakukan uji material di laboratorium, memberikan
UINMYBATUSANGKARUINMYBATUSANGKAR Peran ini tidak terpengaruh oleh jenis kurikulum yang digunakan, namun tetap berfokus pada pemenuhan kebutuhan informasi pemustaka. Pustakawan berperanPeran ini tidak terpengaruh oleh jenis kurikulum yang digunakan, namun tetap berfokus pada pemenuhan kebutuhan informasi pemustaka. Pustakawan berperan
UNDANAUNDANA Pengujian sistem dilakukan dengan membandingkan hasil perankingan sistem dengan nama yang dikeluarkan Dinas Sosial. Pengujian ini menggunakan 66 data hasilPengujian sistem dilakukan dengan membandingkan hasil perankingan sistem dengan nama yang dikeluarkan Dinas Sosial. Pengujian ini menggunakan 66 data hasil
UNDANAUNDANA Keluaran sistem berupa diagnosa penyakit beserta solusi pengobatan dan presentasi kemiripan dengan kasus terdahulu untuk menunjukkan tingkat kebenaranKeluaran sistem berupa diagnosa penyakit beserta solusi pengobatan dan presentasi kemiripan dengan kasus terdahulu untuk menunjukkan tingkat kebenaran