USNIUSNI
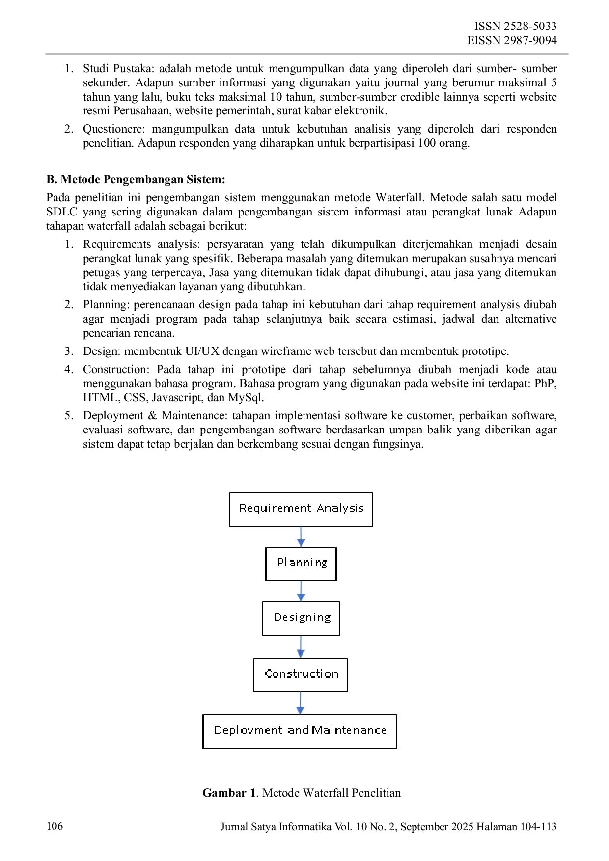
JURNAL SATYA INFORMATIKAJURNAL SATYA INFORMATIKADalam kehidupan masa kini yang serba cepat dan menuntut, di mana waktu merupakan sesuatu yang sangat penting. Kebutuhan layanan kebersihan menjadi semakin nyata. Menyeimbangkan komitmen pekerjaan, keluarga, dan pribadi sering kali menyisakan waktu dan energi yang terbatas untuk kebersihan lingkungan kita. Selain itu ada juga pekerja lepas jasa kebersihan yang membutuhkan cara untuk mencari customer. Menurut data Badan Pusat Statistik (BPS), pekerja lepas di Indonesia telah mencapai angka 34 juta orang dan sebagian dari itu merupakan pekerja lepas untuk kebersihan. Tujuan dari penelitian ini adalah Untuk mengembangkan aplikasi berbasis web yang dapat membantu user mencari jasa kebersihan dan pekerja lepas mendapatkan customer. Pembangunan Aplikasi berbasis web yang digunakan dalam penelitian ini adalah metode waterfall dengan Langkah-langkah: Requirement analysis, Planning, Design, Construct, Deployment and Maintenance. Bahasa program yang digunakan terdapat: PhP, HTML, CSS, dan Javascript. Hasil dari Penelitian ini telah berhasil dikembangkan aplikasi berbasis web yang dapat membantu user untuk mencari jasa kebersihan dan pekerja lepas untuk mendapatkan customer. Dari hasil evaluasi yang dilakukan terhadap 50 responden, 96% merasa puas.
Dari penelitian yang telah dilakukan makan dapat disimpulkan sebagai berikut.Telah berhasil dikembangkan aplikasi Lets Clean berbasis web yang dapat membantu pengguna untuk mencari jasa kebersihan.Dari hasil evaluasi yang telah dilakukan terhadap 50 responden 96% menjawab bahwa aplikasi ini dapat membantu pengguna untuk mencari petugas jasa kebersihan.Telah berhasil dikembangkan aplikasi Lets Clean berbasis web yang dapat membantu pekerja lepas untuk mencari customer.Dari hasil evaluasi yang telah dilakukan terhadap 50 responden 96% menjawab bahwa aplikasi ini dapat membantu pekerja lepas untuk mencari customer.Fitur yang membantu seperti pemilihan petugas dan rating.
Untuk penelitian selanjutnya, disarankan untuk mengembangkan fitur pembayaran yang bekerja sama dengan aplikasi e-banking, serta memperluas segmen yang lain seperti perbaikan rumah, pertukangan, dan sejenisnya. Selain itu, pengembangan aplikasi berbasis mobile juga dapat menjadi fokus penelitian selanjutnya, dengan mempertimbangkan aspek-aspek seperti aksesibilitas, keamanan, dan pengalaman pengguna yang optimal.
| File size | 467.4 KB |
| Pages | 10 |
| DMCA | Report |
Related /
STISASABANGSTISASABANG However, several challenges remain, including limited facilities, lack of professional development for teachers, and inconsistent evaluation systems. Therefore,However, several challenges remain, including limited facilities, lack of professional development for teachers, and inconsistent evaluation systems. Therefore,
UNDHIRA BALIUNDHIRA BALI Aplikasi pembelajaran ini diharapkan mampu memotivasi user (siswa) untuk belajar musik terutama piano. Metode yang digunakan dalam penelitian ini adalahAplikasi pembelajaran ini diharapkan mampu memotivasi user (siswa) untuk belajar musik terutama piano. Metode yang digunakan dalam penelitian ini adalah
USNIUSNI Hal ini menjamin ketersediaan pangan yang lebih stabil bagi masyarakat pedesaan. 4 dalam piar resilensi yaitu melalui analisis prediktif cuaca dan manajemenHal ini menjamin ketersediaan pangan yang lebih stabil bagi masyarakat pedesaan. 4 dalam piar resilensi yaitu melalui analisis prediktif cuaca dan manajemen
UNIMUNIM Temuan penelitian ini menunjukkan komponen-komponen yang saling terhubung, yaitu input, proses, output, dan outcomes. Pada tahap input, kontrol algoritmik,Temuan penelitian ini menunjukkan komponen-komponen yang saling terhubung, yaitu input, proses, output, dan outcomes. Pada tahap input, kontrol algoritmik,
IAINU KEBUMENIAINU KEBUMEN Teknik pengumpulan data yang penulis lakukan yaitu dengan menggunakan observasi, wawancara dan dokumentasi. Teknik anaisis data yang penulis gunakan adalahTeknik pengumpulan data yang penulis lakukan yaitu dengan menggunakan observasi, wawancara dan dokumentasi. Teknik anaisis data yang penulis gunakan adalah
PROVISIPROVISI Perkembangan sistem informasi dan teknologi informasi telah membawa perubahan signifikan dalam hampir semua aspek kehidupan manusia. Semua aspek kehidupanPerkembangan sistem informasi dan teknologi informasi telah membawa perubahan signifikan dalam hampir semua aspek kehidupan manusia. Semua aspek kehidupan
UNIMUNIM Temuan ini bermanfaat bagi ilmu manajemen, khususnya manajemen pemasaran sehingga perusahaan terus harus membangun citra merek yang positif, kepercayaanTemuan ini bermanfaat bagi ilmu manajemen, khususnya manajemen pemasaran sehingga perusahaan terus harus membangun citra merek yang positif, kepercayaan
UIN MALANGUIN MALANG Metode penelitian yang digunakan yakni metode kualitatif, melalui tahapan reduksi data (analisis), penyajian data, dan penarikan kesimpulan. Peneliti menggunakanMetode penelitian yang digunakan yakni metode kualitatif, melalui tahapan reduksi data (analisis), penyajian data, dan penarikan kesimpulan. Peneliti menggunakan
Useful /
UNIMUNIM Berdasarkan hasil analisis data dan pembahasan, dapat disimpulkan bahwa variabel Komunikasi Bisnis Strategis terbukti memiliki pengaruh positif dan signifikanBerdasarkan hasil analisis data dan pembahasan, dapat disimpulkan bahwa variabel Komunikasi Bisnis Strategis terbukti memiliki pengaruh positif dan signifikan
IAINU KEBUMENIAINU KEBUMEN Solusi yang dapat dilakukan yaitu: mengatur waktu untuk istirahat, mengaji, dan melakukan aktivitas lainnya, serta mengurangi interaksi dengan lawan jenis.Solusi yang dapat dilakukan yaitu: mengatur waktu untuk istirahat, mengaji, dan melakukan aktivitas lainnya, serta mengurangi interaksi dengan lawan jenis.
PSPPJOURNALSPSPPJOURNALS All indicators of the system functionality, convenience of use, and particularly user satisfaction have a vital role in increasing budget effectiveness,All indicators of the system functionality, convenience of use, and particularly user satisfaction have a vital role in increasing budget effectiveness,
PSPPJOURNALSPSPPJOURNALS The research demonstrates a positive and significant relationship between Perceived Organizational Support (POS) and Employee Engagement (EE). When employeesThe research demonstrates a positive and significant relationship between Perceived Organizational Support (POS) and Employee Engagement (EE). When employees