IRPIIRPI
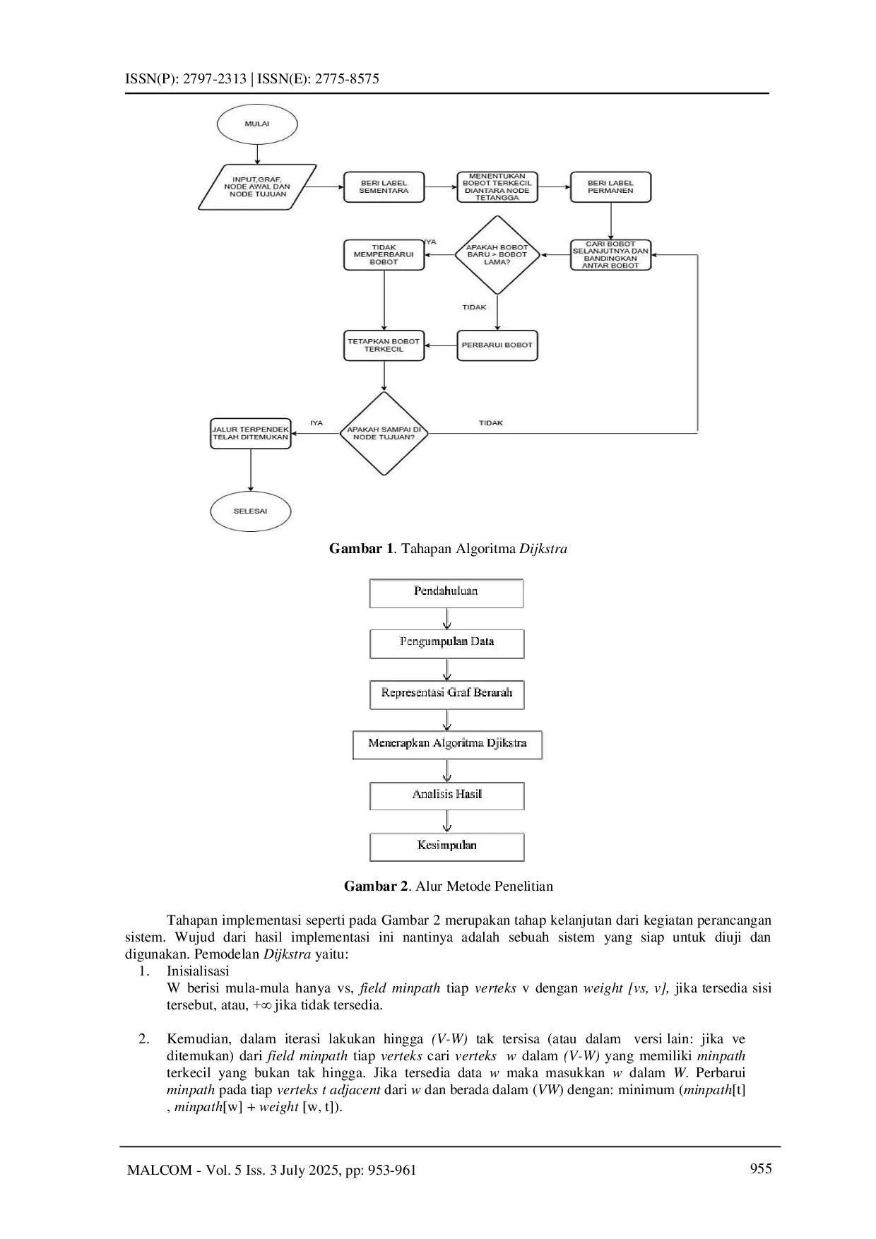
MALCOM: Indonesian Journal of Machine Learning and Computer ScienceMALCOM: Indonesian Journal of Machine Learning and Computer ScienceDalam kehidupan sehari-hari, kita sering melakukan perjalanan dari satu tempat ke tempat lain salah satunya yaitu berangkat ke kampus, pencarian rute terpendek sangat diperlukan bagi mahasiswa Universitas Pamulang untuk berangkat ke kampus. Pada banyak kasus, para mahasiswa hanya mengambil rute yang sering dikemudianinya saja tanpa mengetahui apakah rute tersebut adalah rute terpendek menuju kampus. Dan apabila rute tersebut bukanlah rute yang terpendek maka hal ini menyebabkan semakin panjang rute yang ditempuh maka akan memakan biaya yang lebih besar. Untuk menyelesaikan masalah tersebut, maka dibangun sistem pencarian rute terpendek dengan menggunakan algoritma Dijkstra sebagai proses pencariannya. Algoritma Dijkstra adalah algoritma yang digunakan untuk mencari lintasan terpendek dalam sejumlah langkah dengan menggunakan prinsip Greedy yang menyatakan bahwa pada setiap langkah kita memilih sisi yang berbobot minimum dan memasukkannya ke dalam himpunan solusi. Algoritma Dijkstra sangat tepat digunakan untuk mencari rute terpendek menuju Universitas Pamulang. Dari hasil penelitian dan pengujian yang dilakukan dapat disimpulkan bahwa algoritma Dijkstra cukup efektif dalam mencari rute yang terpendek sehingga mengurangi biaya yang diperlukan dengan rata-rata kecepatan eksekusi sebesar 0,057 detik.
Berdasarkan hasil penelitian, algoritma Dijkstra terbukti efektif dalam menentukan rute terpendek menuju Universitas Pamulang dengan menggunakan pendekatan graf berbobot dan prinsip greedy.Pengujian Black Box dan User Acceptance Test menunjukkan bahwa sistem berfungsi dengan baik, dengan kecepatan eksekusi rata‑rata 0,057 detik dan kepuasan pengguna lebih dari 90%.Karena keefektifan dan kinerjanya, sistem ini layak diterapkan pada skala kampus dan berpotensi dikembangkan menjadi solusi navigasi berbasis lokasi untuk kawasan perkotaan yang lebih luas.
Penelitian selanjutnya dapat meneliti bagaimana integrasi data lalu lintas real-time mempengaruhi akurasi dan kecepatan algoritma Dijkstra dalam menentukan rute terpendek ke Universitas Pamulang, dengan membandingkan hasil yang diperoleh menggunakan data statis dan data dinamis serta mengevaluasi peningkatan efisiensi perjalanan. Penelitian lanjutan lainnya dapat melakukan perbandingan sistematis antara algoritma Dijkstra dan algoritma pencarian jalur lain seperti A* serta Ant Colony Optimization pada jaringan jalan kampus dan sekitarnya, untuk menilai keunggulan masing-masing dalam hal waktu komputasi, konsumsi memori, dan kualitas rute yang dihasilkan. Penelitian ketiga dapat mengembangkan prototipe aplikasi seluler yang mengimplementasikan sistem pencarian rute tersebut, kemudian melakukan studi kegunaan dengan melibatkan mahasiswa sebagai pengguna akhir, guna mengidentifikasi faktor-faktor kemudahan penggunaan, kepuasan, dan potensi perbaikan antarmuka serta mengukur dampak aplikasi terhadap perilaku mobilitas mahasiswa.
| File size | 666.06 KB |
| Pages | 9 |
| DMCA | Report |
Related /
JOURNAL GEHUJOURNAL GEHU Undang‑Undang No. 12 Tahun 2012 tentang Pendidikan Tinggi mengakui hak mahasiswa untuk membentuk organisasi intra‑kampus sebagai bagian dari pengembanganUndang‑Undang No. 12 Tahun 2012 tentang Pendidikan Tinggi mengakui hak mahasiswa untuk membentuk organisasi intra‑kampus sebagai bagian dari pengembangan
AKMICIREBONAKMICIREBON Hal ini berkontribusi pada peningkatan ketersediaan generator diesel dari 94,2 % menjadi 97,3 %, yang sangat penting bagi operasi kapal. Originalitas:Hal ini berkontribusi pada peningkatan ketersediaan generator diesel dari 94,2 % menjadi 97,3 %, yang sangat penting bagi operasi kapal. Originalitas:
IRPIIRPI Teknologi informasi memegang peran penting dalam bidang kesehatan, termasuk di sekolah yang masih banyak menggunakan pencatatan manual sehingga rawan kesalahanTeknologi informasi memegang peran penting dalam bidang kesehatan, termasuk di sekolah yang masih banyak menggunakan pencatatan manual sehingga rawan kesalahan
IRPIIRPI Penelitian ini berhasil mengelompokkan kabupaten dan kota di Indonesia berdasarkan data PDRB tahun 2024 menggunakan algoritma K-Means. Kategori SangatPenelitian ini berhasil mengelompokkan kabupaten dan kota di Indonesia berdasarkan data PDRB tahun 2024 menggunakan algoritma K-Means. Kategori Sangat
IRPIIRPI Oleh karena itu, diperlukan sebuah sistem informasi berbasis web untuk meningkatkan efisiensi dan akurasi pengumpulan data survei. Penelitian ini mengusulkanOleh karena itu, diperlukan sebuah sistem informasi berbasis web untuk meningkatkan efisiensi dan akurasi pengumpulan data survei. Penelitian ini mengusulkan
IRPIIRPI Hasil menunjukkan bahwa pelabelan otomatis menggunakan Indonesian Bidirectional Encoder Representations from Transformers for Tweet (IndoBERTweet) menghasilkanHasil menunjukkan bahwa pelabelan otomatis menggunakan Indonesian Bidirectional Encoder Representations from Transformers for Tweet (IndoBERTweet) menghasilkan
IRPIIRPI Temuan ini mengindikasikan bahwa pendekatan N-BEATS dengan Optuna efektif dalam meningkatkan akurasi prediksi inflasi dan dapat menjadi alat bantu pentingTemuan ini mengindikasikan bahwa pendekatan N-BEATS dengan Optuna efektif dalam meningkatkan akurasi prediksi inflasi dan dapat menjadi alat bantu penting
IRPIIRPI Proses analisis dilakukan melalui tahap prapemrosesan, pembobotan TF-IDF, dan klasifikasi menggunakan algoritma Naïve Bayes dan Support Vector MachineProses analisis dilakukan melalui tahap prapemrosesan, pembobotan TF-IDF, dan klasifikasi menggunakan algoritma Naïve Bayes dan Support Vector Machine
Useful /
UNITAS PALEMBANGUNITAS PALEMBANG Tujuan penelitian ini adalah untuk meningkatkan minat belajar dan kemampuan pemecahan masalah matematika siswa kelas IX SMP Negeri 8 Satu Atap Majene denganTujuan penelitian ini adalah untuk meningkatkan minat belajar dan kemampuan pemecahan masalah matematika siswa kelas IX SMP Negeri 8 Satu Atap Majene dengan
AKMICIREBONAKMICIREBON Findings indicate that the current berth infrastructure is sufficient under present traffic conditions. However, to prepare for future challenges, proactiveFindings indicate that the current berth infrastructure is sufficient under present traffic conditions. However, to prepare for future challenges, proactive
IRPIIRPI Hasilnya terbentuk tiga klaster: (1) pengguna aktif dari Fakultas Ekonomi dan Bisnis, Teknik Elektro, dan Rekayasa Industri; (2) pengguna sedang dari FakultasHasilnya terbentuk tiga klaster: (1) pengguna aktif dari Fakultas Ekonomi dan Bisnis, Teknik Elektro, dan Rekayasa Industri; (2) pengguna sedang dari Fakultas
IRPIIRPI Metode yang diuji coba terdiri dari empat model yaitu K-Means, Fuzzy C-Means (FCM), Gaussian Mixture Model (GMM), dan Spectral Clustering. Keempat modelMetode yang diuji coba terdiri dari empat model yaitu K-Means, Fuzzy C-Means (FCM), Gaussian Mixture Model (GMM), dan Spectral Clustering. Keempat model