UNILAUNILA
Jurnal Sylva LestariJurnal Sylva LestariSalah satu fungsi ekologi hutan mangrove adalah sebagai habitat berbagai nyamuk termasuk nyamuk penyebab penyakit malaria (Anopheles sp.). Wabah penyakit malaria bisa meningkat akibat terdegradasinya hutan mangrove. Kondisi hutan mangrove yang buruk menstimulasi nyamuk Anopheles sp. untuk bermigrasi ke habitat lain seperti pemukiman, yang selanjutnya menjadi vektor penyakit malaria. Tujuan dari penelitian ini adalah untuk menentukan pengaruh ekosistem hutan mangrove baik faktor intrinsik maupun faktor ekstrinsik pada imunitas masyarakat terhadap malaria. Penelitian ini dilakukan pada bulan Juni 2014 di Desa Muara Gading Mas, Bandar Negeri, Sriminosari, dan Margasari, Kecamatan Labuhan Maringgai, Kabupaten Lampung Timur. Pengumpulan data dilakukan melalui wawancara dan metode survei/observasi lapang. Untuk mengetahui pengaruh setiap variabel digunakan model regresi logistik biner. Optimasi parameter menggunakan piranti lunak Minitab 16. Hasil penelitian menunjukkan bahwa faktor yang dapat meningkatkan imunitas adalah: (a) jenis kelamin, laki-laki 37,42 kali perempuan, (b) umur, setiap bertambah tua 1 tahun berlipat menjadi 1,17 kali semula, (c) pendidikan, semakin tinggi maka berkurang menjadi 0,001 kali semula, (d) mata pencaharian, selain nelayan 0,001 kali nelayan, (e) jarak rumah terhadap fasilitas kesehatan, setiap berkurang 1 meter berlipat menjadi 0,09 kali semula, (f) jarak rumah terhadap mangrove, setiap bertambah 1 meter berlipat menjadi 1,001 kali semula, (g) tempat sampah, ada tempat sampah 239,71 daripada tidak ada, (h) program malaria, berlipat 3,71E 05 kali semula daripada tidak ada, (i) luas mangrove, setiap bertambah 1 m² menjadi 1,001 kali semula, dan (j) kerapatan vegetasi mangrove, setiap bertambah 1 populasi/ha berlipat 1,18 kali semula.
Penelitian ini membuktikan bahwa ekosistem hutan mangrove, baik faktor intrinsik maupun ekstrinsik, berpengaruh signifikan terhadap imunitas masyarakat terhadap malaria.Faktor-faktor utama yang meningkatkan imunitas meliputi jenis kelamin laki-laki yang 37,42 kali lebih tahan dibandingkan perempuan, peningkatan umur yang membuat peluang imunitas bertambah 1,17 kali per tahun, serta jarak rumah yang lebih jauh dari mangrove dan fasilitas kesehatan yang mendekatkan akses pengobatan.Selain itu, keberadaan program malaria, tempat sampah yang memadai, dan kerapatan vegetasi mangrove yang tinggi secara signifikan menurunkan risiko malaria, dengan luas mangrove yang lebih besar juga berkontribusi positif meskipun pengaruhnya tidak selalu signifikan.
Penelitian lanjutan dapat mengeksplorasi bagaimana variasi komposisi spesies mangrove memengaruhi perilaku migrasi nyamuk Anopheles sp. ke pemukiman, misalnya dengan membandingkan kerapatan vegetasi di berbagai zona mangrove untuk memahami pola penyebaran malaria. Selain itu, studi lebih lanjut bisa menginvestigasi interaksi antara faktor intrinsik seperti luas dan kerapatan mangrove dengan faktor ekstrinsik seperti mata pencaharian nelayan, khususnya bagaimana perubahan iklim memodifikasi jarak terbang nyamuk dan imunitas masyarakat di daerah pesisir. Akhirnya, penelitian baru diperlukan untuk menganalisis efektivitas program malaria terintegrasi dengan rehabilitasi mangrove, termasuk pengukuran dampak jangka panjang terhadap prevalensi malaria di desa-desa dengan kondisi mangrove yang berbeda, guna mengembangkan model prediksi risiko yang lebih akurat berdasarkan data lapangan.
| File size | 133.55 KB |
| Pages | 12 |
| Short Link | https://juris.id/p-jo |
| Lookup Links | Google ScholarGoogle Scholar, Semantic ScholarSemantic Scholar, CORE.ac.ukCORE.ac.uk, WorldcatWorldcat, ZenodoZenodo, Research GateResearch Gate, Academia.eduAcademia.edu, OpenAlexOpenAlex, Hollis HarvardHollis Harvard |
| DMCA | Report |
Related /
UNILAUNILA Jenis-jenis tanaman yang terdapat pada areal penelitian diantaranya alpukat, aren, bisoro, kakao, dadap, duku, durian, karet, kemiri, kopi, nangka, petai,Jenis-jenis tanaman yang terdapat pada areal penelitian diantaranya alpukat, aren, bisoro, kakao, dadap, duku, durian, karet, kemiri, kopi, nangka, petai,
UNILAUNILA Blok koleksi merupakan areal yang berada di dalam kawasan tahura yang berisikan berbagai jenis tumbuhan baik jenis asli maupun tidak asli yang berfungsiBlok koleksi merupakan areal yang berada di dalam kawasan tahura yang berisikan berbagai jenis tumbuhan baik jenis asli maupun tidak asli yang berfungsi
UNILAUNILA Penelitian ini bertujuan mengetahui dan mengevaluasi manajemen penangkaran lebah Apis cerana Fabr. berdasarkan aspek perencanaan persyaratan teknis, teknisPenelitian ini bertujuan mengetahui dan mengevaluasi manajemen penangkaran lebah Apis cerana Fabr. berdasarkan aspek perencanaan persyaratan teknis, teknis
UNILAUNILA Sebaliknya, usaha menggunakan glodok memiliki R/C Ratio kurang dari 1, yaitu 0,869, sehingga kurang layak secara finansial. Usaha budidaya lebah madu ApisSebaliknya, usaha menggunakan glodok memiliki R/C Ratio kurang dari 1, yaitu 0,869, sehingga kurang layak secara finansial. Usaha budidaya lebah madu Apis
UNILAUNILA Sengon laut adalah tanaman yang secara alami mampu bersimbiosis dengan bakteri penambat nitrogen (Rhizobium). Urea adalah jenis pupuk dengan kandunganSengon laut adalah tanaman yang secara alami mampu bersimbiosis dengan bakteri penambat nitrogen (Rhizobium). Urea adalah jenis pupuk dengan kandungan
UNILAUNILA Hasil analisis proksimat menunjukkan rumput potong serta pakan konsentrat memiliki kualitas yang baik untuk dikonsumsi rusa, yang terlihat dari minimnyaHasil analisis proksimat menunjukkan rumput potong serta pakan konsentrat memiliki kualitas yang baik untuk dikonsumsi rusa, yang terlihat dari minimnya
UNILAUNILA Taman Hutan Raya Tongkoh memiliki kondisi tempat tumbuh yang sangat baik untuk berbagai jenis tumbuhan berkhasiat obat. Penelitian tentang keragaman jenisTaman Hutan Raya Tongkoh memiliki kondisi tempat tumbuh yang sangat baik untuk berbagai jenis tumbuhan berkhasiat obat. Penelitian tentang keragaman jenis
UNILAUNILA Dari hasil perhitungan, kontribusi agroforestri terhadap pendapatan adalah 88,31% atau sebesar Rp 50.142.696,00/kk/ha/tahun dan hasil analisis regresiDari hasil perhitungan, kontribusi agroforestri terhadap pendapatan adalah 88,31% atau sebesar Rp 50.142.696,00/kk/ha/tahun dan hasil analisis regresi
Useful /
UNILAUNILA Penelitian ini menggunakan rancangan acak lengkap dengan 5 perlakuan pemberian inokulum spora S. columnare yang terdiri dari 0, 5, 10, 15, dan 20 ml/polibagPenelitian ini menggunakan rancangan acak lengkap dengan 5 perlakuan pemberian inokulum spora S. columnare yang terdiri dari 0, 5, 10, 15, dan 20 ml/polibag
UNILAUNILA Menggaram dilakukan dengan cara mengambil tanah dan lumpur secara langsung dengan belalai dan dimasukkan ke dalam mulut. Jumlah garam mineral yang terkandungMenggaram dilakukan dengan cara mengambil tanah dan lumpur secara langsung dengan belalai dan dimasukkan ke dalam mulut. Jumlah garam mineral yang terkandung
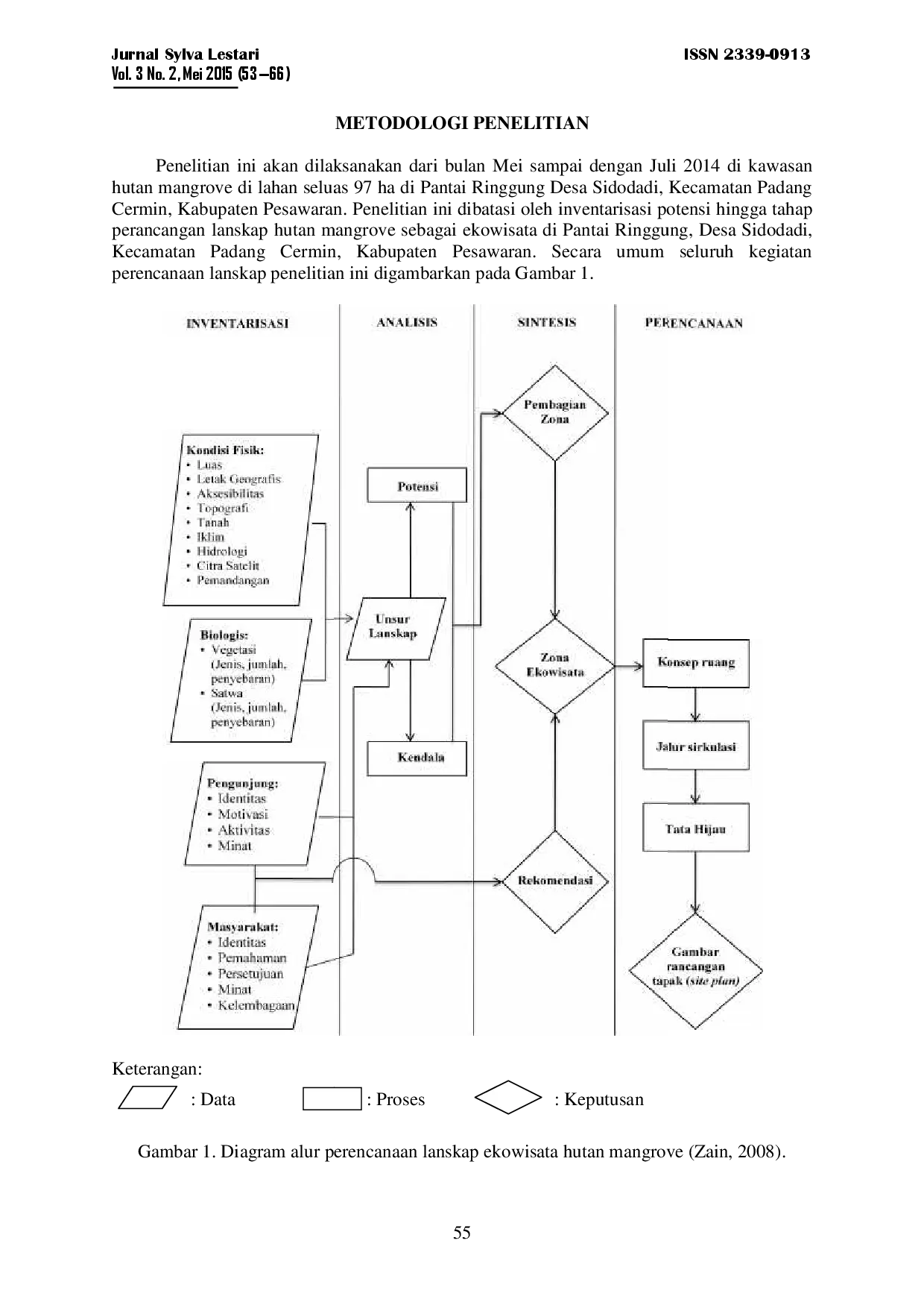
UNILAUNILA Hutan mangrove di Pantai Sari Ringgung memiliki potensi ekowisata antara lain kondisi fisik dan visual, keanekaragaman jenis tumbuhan dan satwa mangrove,Hutan mangrove di Pantai Sari Ringgung memiliki potensi ekowisata antara lain kondisi fisik dan visual, keanekaragaman jenis tumbuhan dan satwa mangrove,
UNILAUNILA Faktor yang mempengaruhi perubahan penutupan lahan dalam kawasan Taman Hutan Raya Wan Abdul Rachman adalah adanya aktifitas manusia, perubahan status kawasan,Faktor yang mempengaruhi perubahan penutupan lahan dalam kawasan Taman Hutan Raya Wan Abdul Rachman adalah adanya aktifitas manusia, perubahan status kawasan,