STMIKIBASTMIKIBA
Journal Informatic, Education and Management (JIEM)Journal Informatic, Education and Management (JIEM)Pondok pesantren merupakan salah satu lembaga keagamaan Islam dalam bidang pendidikan yang berada dalam pengawasan kementerian agama. Jumlah pondok pesantren terus mengalami peningkatan di berbagai daerah pada setiap tahunnya, oleh karena itu kementerian agama memiliki tanggung jawab dalam pendataan kondisi perkembangan pesantren. Dan yang terpenting pendataan pesantren merupakan salah satu kebutuhan dalam strategi pembangunan dan kebijakan pendidikan. Untuk kepentingan mengolah data pondok pesantren tersebut maka dibutuhkan suatu sistem yang dapat menampung seluruh data pesantren. Saat ini data yang ada pada pondok pesantren di kabupaten Bireuen belum terkomputerisasi, dimana pengimputan data masih manual. Oleh karena itu perlunya mengembangkan sistem informasi pondok pesantren yang lebih mudah dan dapat memenuhi kebutuhan para penggunanya. Sistem informasi yang dikembangkan ini menggunakan bahasa pemrograman java (netbeans) dan menggunakan penyimpanan database XAMPP. Secara umum, sistem ini membantu proses pengimputan data pesantren serta memudahkan user dalam mendapatkan informasi yang akurat dan relevan.
Berdasarkan hasil analisis dan perancangan, sistem informasi pendataan santri telah dibangun menjadi sistem terkomputerisasi yang dapat menampung peningkatan jumlah data dan memperbaiki proses validasi.Data pesantren yang telah terkomputerisasi dapat memberikan informasi tentang santri, guru ngaji, dan data kelas santri.Penginputan data telah diperbaiki dengan dukungan sistem dan perangkat yang memadai.
Penelitian selanjutnya dapat berfokus pada integrasi sistem ini dengan sistem informasi akademik yang lebih luas, misalnya sistem penilaian atau manajemen keuangan pesantren, guna menciptakan pengelolaan data yang komprehensif. Selain itu, pengembangan fitur mobile aplikasi untuk sistem ini akan sangat membantu mempercepat proses pendataan dan memberikan akses informasi yang lebih mudah bagi wali santri. Terakhir, untuk meningkatkan akurasi dan validitas data, studi lebih lanjut bisa dilakukan mengenai penerapan teknologi pengenalan wajah atau sidik jari sebagai bagian dari proses verifikasi data santri baru.
| File size | 462.71 KB |
| Pages | 7 |
| Short Link | https://juris.id/p-1BU |
| Lookup Links | Google ScholarGoogle Scholar, Semantic ScholarSemantic Scholar, CORE.ac.ukCORE.ac.uk, WorldcatWorldcat, ZenodoZenodo, Research GateResearch Gate, Academia.eduAcademia.edu, OpenAlexOpenAlex, Hollis HarvardHollis Harvard |
| DMCA | Report |
Related /
STAISERDANGLUBUKPAKAMSTAISERDANGLUBUKPAKAM Di sisi lain, Pondok Pesantren Musthafawiyah menghadapi kendala dalam pengelolaan koperasi akibat terbatasnya perizinan dan kualitas manajemen. ImplikasiDi sisi lain, Pondok Pesantren Musthafawiyah menghadapi kendala dalam pengelolaan koperasi akibat terbatasnya perizinan dan kualitas manajemen. Implikasi
USNIUSNI Dari permasalahan yang ada maka penyelesaiannya yaitu dengan menggunakan metode Waterfall dan dalam pengembangannya menggunakan sistem berbasis web. HasilDari permasalahan yang ada maka penyelesaiannya yaitu dengan menggunakan metode Waterfall dan dalam pengembangannya menggunakan sistem berbasis web. Hasil
AMIKVETERANAMIKVETERAN Studi ini bertujuan untuk menganalisis pengaruh literasi digital terhadap psikologi anak dengan menyoroti dampak positif dan negatif yang ditimbulkannya.Studi ini bertujuan untuk menganalisis pengaruh literasi digital terhadap psikologi anak dengan menyoroti dampak positif dan negatif yang ditimbulkannya.
AMIKVETERANAMIKVETERAN Penelitian ini menggunakan model Kemmis dan McTaggart yang terdiri dari empat tahapan, yaitu perencanaan, tindakan, pengamatan, dan refleksi. Dengan demikian,Penelitian ini menggunakan model Kemmis dan McTaggart yang terdiri dari empat tahapan, yaitu perencanaan, tindakan, pengamatan, dan refleksi. Dengan demikian,
STKIP PESSELSTKIP PESSEL Bentuk akhir media berupa media komunikasi yang dirangkai dalam bentuk akrilik yang memiliki sensor LDR dan digunakan tanpa harus menggunakan jaringanBentuk akhir media berupa media komunikasi yang dirangkai dalam bentuk akrilik yang memiliki sensor LDR dan digunakan tanpa harus menggunakan jaringan
RCIPUBLISHERRCIPUBLISHER Pengambilan sampel dilaksanakan selama kurang lebih 1 bulan dan mendapatkan sebanyak 71 responden. Uji statistik yang digunakan adalah uji chi square.Pengambilan sampel dilaksanakan selama kurang lebih 1 bulan dan mendapatkan sebanyak 71 responden. Uji statistik yang digunakan adalah uji chi square.
RCIPUBLISHERRCIPUBLISHER Pendidikan rendah dengan cakupan imunisasi dasar tidak lengkap sebanyak 70 (82,4%) lebih besar dibandingkan dengan responden yang pendidikan tinggi denganPendidikan rendah dengan cakupan imunisasi dasar tidak lengkap sebanyak 70 (82,4%) lebih besar dibandingkan dengan responden yang pendidikan tinggi dengan
IKMEDIAIKMEDIA Penelitian dengan judul “ ini bertujuan untuk: (1) Untuk menganalisis penyebab atau faktor yang paling berpengaruh dalam menghambat penanganan sampahPenelitian dengan judul “ ini bertujuan untuk: (1) Untuk menganalisis penyebab atau faktor yang paling berpengaruh dalam menghambat penanganan sampah
Useful /
AIRAAIRA Metriks SINTA dipilih sebagai kriteria dalam penelitian ini karena mencakup berbagai aspek penilaian kinerja dosen, termasuk publikasi ilmiah, dampak penelitian,Metriks SINTA dipilih sebagai kriteria dalam penelitian ini karena mencakup berbagai aspek penilaian kinerja dosen, termasuk publikasi ilmiah, dampak penelitian,
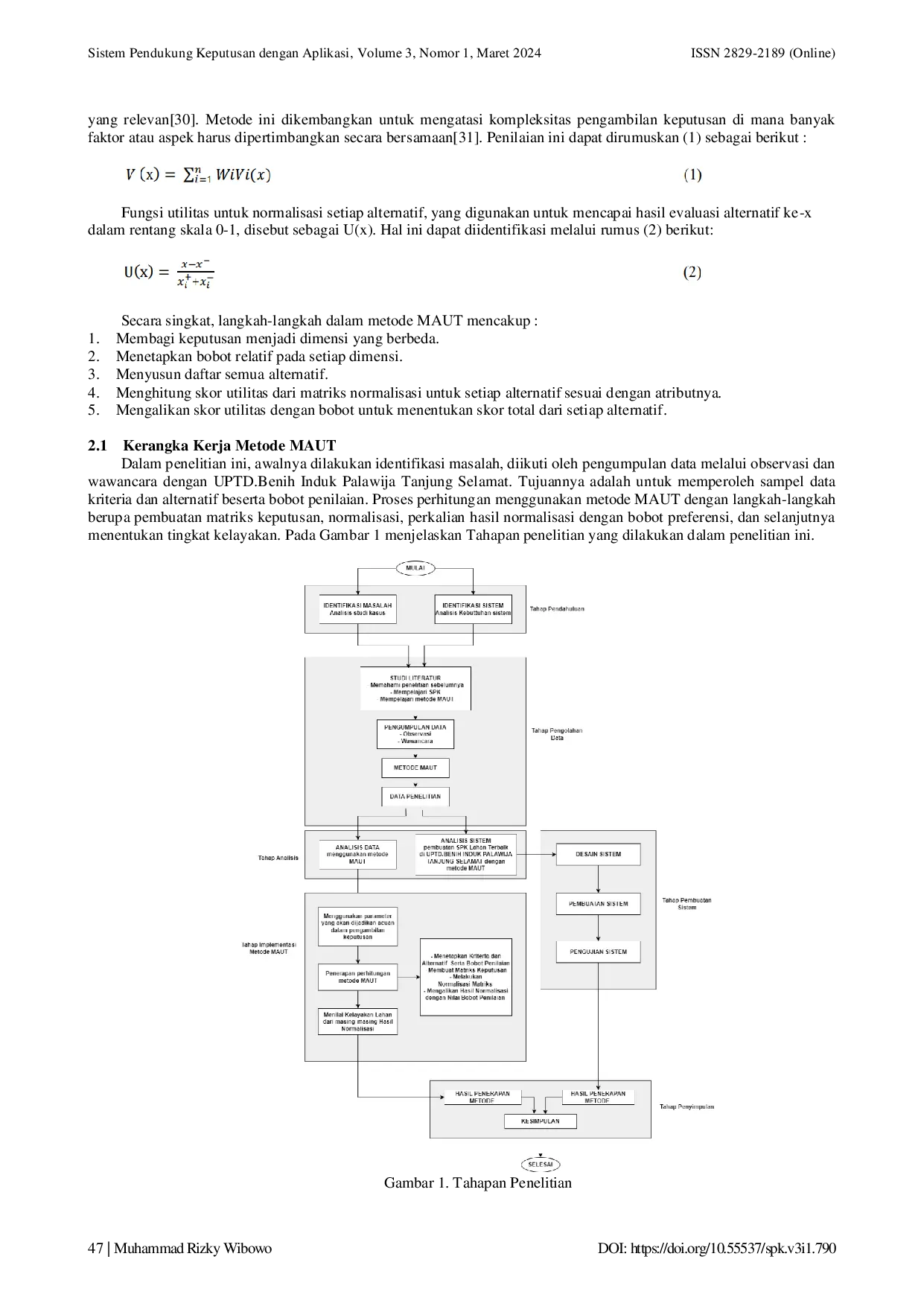
AIRAAIRA Tahapan penelitian melibatkan identifikasi masalah, pengumpulan data melalui observasi dan wawancara, serta penerapan langkah-langkah MAUT. Hasil penelitianTahapan penelitian melibatkan identifikasi masalah, pengumpulan data melalui observasi dan wawancara, serta penerapan langkah-langkah MAUT. Hasil penelitian
STMIKIBASTMIKIBA Berdasarkan permasalahan ini, penulis merancang sebuah aplikasi mobile sebagai media pembelajaran untuk membantu pengguna, terutama siswa, dalam mengenaliBerdasarkan permasalahan ini, penulis merancang sebuah aplikasi mobile sebagai media pembelajaran untuk membantu pengguna, terutama siswa, dalam mengenali
LSPRLSPR The case of Satinah highlights the complexities of legal protection for Indonesian migrant workers abroad, where intervention is limited by the host countrysThe case of Satinah highlights the complexities of legal protection for Indonesian migrant workers abroad, where intervention is limited by the host countrys