JURNALASPIKOMJURNALASPIKOM
Jurnal ASPIKOMJurnal ASPIKOMPenelitian ini menganalisis kepatuhan media online Indonesia terhadap Pedoman Pemberitaan Ramah Anak (PPRA) dan standar UNICEF, dengan fokus pada bahasa diskriminatif dan representasi visual anak. Dengan menganalisis 282 artikel berita dari Sindonews.com (nasional) dan Poskota.co.id (lokal) yang dipublikasikan pada Januari, Juni, dan Desember 2024 menggunakan analisis konten kuantitatif, penelitian ini menemukan tingkat kepatuhan yang sedang. Meskipun protokol anonimitas umumnya diterapkan, istilah diskriminatif dan narasi merendahkan masih sering muncul, terutama saat melaporkan anak sebagai pelaku. Representasi visual seringkali mengaburkan wajah anak tetapi masih mengungkapkan identitas kontekstual seperti rumah dan sekolah. Praktik ini merusak perlindungan anak. Studi ini menyimpulkan bahwa pelaporan etis memerlukan bahasa empatik, visual aman, dan pengawasan yang lebih kuat oleh Dewan Pers.
id hanya menunjukkan kepatuhan sedang terhadap Pedoman Pemberitaan Ramah Anak (PPRA) dan pedoman UNICEF.Meskipun kedua outlet umumnya mempertahankan anonimitas anak, pelanggaran etika terus terjadi dalam penggunaan bahasa diskriminatif dan representasi visual.Narasi sering menggambarkan anak sebagai subjek deviant atau masalah daripada individu yang berhak dilindungi dan diberi empati.Temuan ini menegaskan bahwa anonimitas saja tidak menjamin pelaporan anak yang etis.jurnalisme yang benar-benar sensitif terhadap anak memerlukan penggunaan konsisten bahasa empatik, kerangka narasi yang bertanggung jawab, dan kehati-hatian visual yang selaras dengan prinsip perlindungan anak.
Untuk meningkatkan pelaporan anak yang etis, penelitian lanjutan dapat mengembangkan program pelatihan jurnalis tentang prinsip jurnalisme ramah anak, terutama dalam penggunaan bahasa dan representasi visual yang tidak merendahkan. Selain itu, perlu dirancang panduan lebih ketat untuk memastikan anonimitas visual dalam laporan anak, seperti larangan penggunaan identitas kontekstual seperti lokasi rumah atau sekolah. Terakhir, kolaborasi antara media dan lembaga perlindungan anak dapat diperkuat untuk menciptakan mekanisme pengawasan yang lebih sistematis, memastikan kepatuhan terhadap pedoman etis dalam pelaporan anak. Tiga saran ini bertujuan untuk mengatasi kelemahan dalam pelaporan saat ini, yang sering kali mengabaikan prinsip perlindungan anak dalam upaya menarik perhatian publik.
- DOI Name 10.1080 Values. name values index type timestamp data serv crossref email doiadmin namespace... doi.org/10.1080DOI Name 10 1080 Values name values index type timestamp data serv crossref email doiadmin namespace doi 10 1080
- Preventing Children Violence by Writing Child-Friendly News | Atlantis Press. preventing children violence... atlantis-press.com/article/125942394Preventing Children Violence by Writing Child Friendly News Atlantis Press preventing children violence atlantis press article 125942394
- Dwi Fungsi Media Massa | Habibie | Interaksi: Jurnal Ilmu Komunikasi. fungsi massa habibie interaksi... doi.org/10.14710/interaksi.7.2.79-86Dwi Fungsi Media Massa Habibie Interaksi Jurnal Ilmu Komunikasi fungsi massa habibie interaksi doi 10 14710 interaksi 7 2 79 86
- jurnal ilmu komunikasi. jurnal ilmu komunikasi journal issn print annual issued june december consists... ojs.uajy.ac.id/index.php/jikjurnal ilmu komunikasi jurnal ilmu komunikasi journal issn print annual issued june december consists ojs uajy ac index php jik
| File size | 1.01 MB |
| Pages | 16 |
| DMCA | Report |
Related /
JOURNAL STIAYAPPIMAKASSARJOURNAL STIAYAPPIMAKASSAR Jika tidak adanya ketentuan yang mengatur secara khusus mengenai pidana pengganti Restitusi maka akan adanya kemungkinan kecil bagi Anak Korban untuk menerimaJika tidak adanya ketentuan yang mengatur secara khusus mengenai pidana pengganti Restitusi maka akan adanya kemungkinan kecil bagi Anak Korban untuk menerima
JOURNAL STIAYAPPIMAKASSARJOURNAL STIAYAPPIMAKASSAR Hasil penelitian menunjukkan bahwa kejahatan pencabulan sesama jenis dipengaruhi oleh faktor orientasi seksual, faktor psikologis, dan faktor penyalahgunaanHasil penelitian menunjukkan bahwa kejahatan pencabulan sesama jenis dipengaruhi oleh faktor orientasi seksual, faktor psikologis, dan faktor penyalahgunaan
JURNALASPIKOMJURNALASPIKOM Pembingkaian semacam itu berpotensi menormalisasi diskursus eksklusif, memperkuat persepsi intoleransi, dan membatasi pemahaman yang lebih inklusif tentangPembingkaian semacam itu berpotensi menormalisasi diskursus eksklusif, memperkuat persepsi intoleransi, dan membatasi pemahaman yang lebih inklusif tentang
INSCHOOLINSCHOOL Metode: Ini adalah studi observasional dengan pendekatan cross-sectional yang dilakukan di Pusat Kesehatan Masyarakat (Puskesmas) Kota Cirebon antara JuniMetode: Ini adalah studi observasional dengan pendekatan cross-sectional yang dilakukan di Pusat Kesehatan Masyarakat (Puskesmas) Kota Cirebon antara Juni
UNKRISWINAUNKRISWINA Sementara upaya represif yaitu dengan pemberian sanksi pidana penjara dan denda, pasal 88 Undang-Undang nomor 35 tentang perubahan atas undang-undang nomorSementara upaya represif yaitu dengan pemberian sanksi pidana penjara dan denda, pasal 88 Undang-Undang nomor 35 tentang perubahan atas undang-undang nomor
STKIP JBSTKIP JB Ketiga model pembelajaran berbasis MBKM menunjukkan peran yang sangat kuat dalam menumbuhkembangkan kecakapan kerja utama, yang meliputi: kecakapan menjadiKetiga model pembelajaran berbasis MBKM menunjukkan peran yang sangat kuat dalam menumbuhkembangkan kecakapan kerja utama, yang meliputi: kecakapan menjadi
POLTEKBANGMAKASSARPOLTEKBANGMAKASSAR Metode yang digunakan dalam penelitian ini adalah korelasi. Korelasi antara kecerdasan emosi, gaya belajar, dan prestasi akademik bahasa Inggris tarunaMetode yang digunakan dalam penelitian ini adalah korelasi. Korelasi antara kecerdasan emosi, gaya belajar, dan prestasi akademik bahasa Inggris taruna
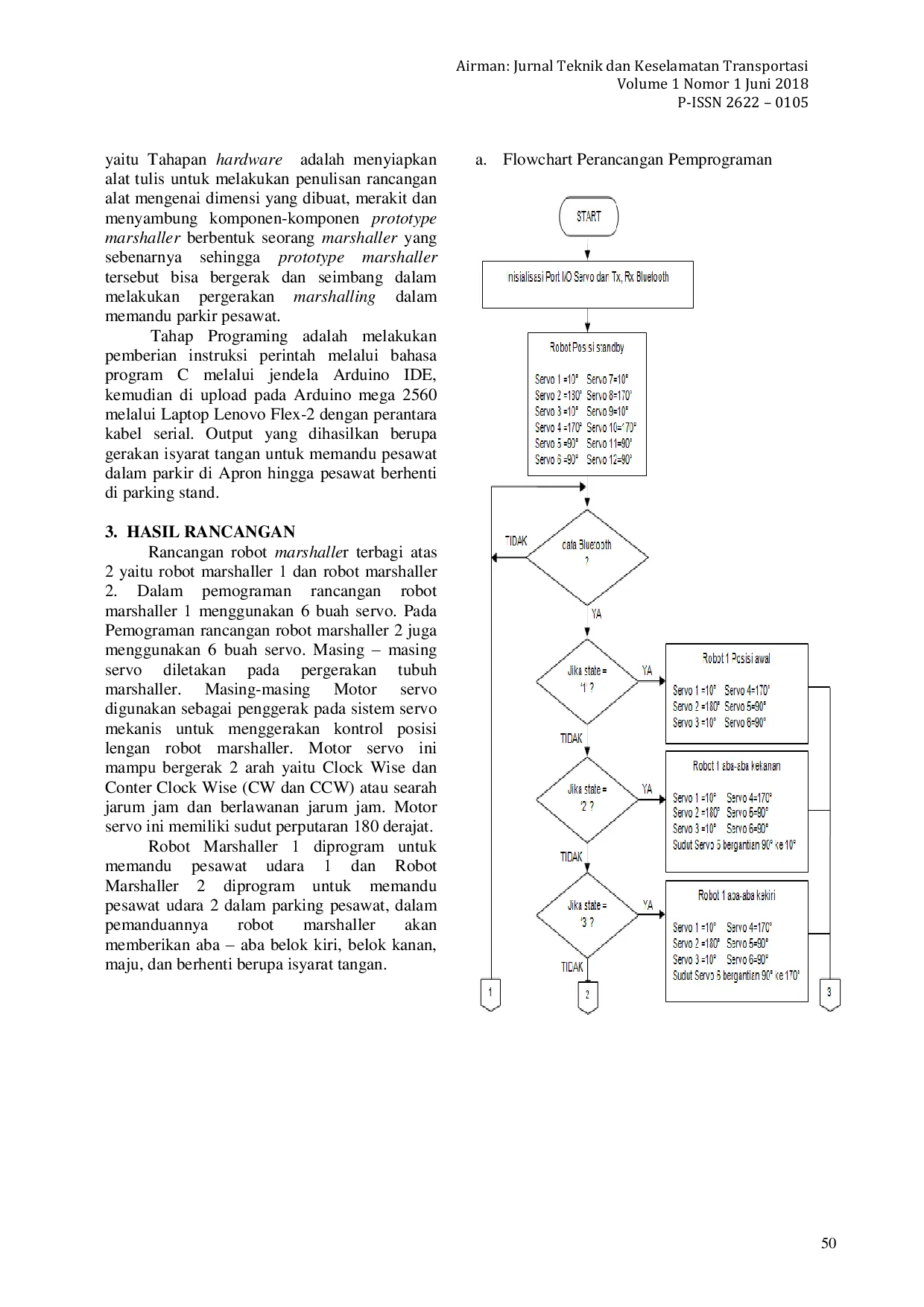
POLTEKBANGMAKASSARPOLTEKBANGMAKASSAR Maka dengan rancangan ini ATKP Makassar bisa meningkatkan mutu dan kualitas sumber daya manusia para peserta diklat marshalling. Rancangan program robotikaMaka dengan rancangan ini ATKP Makassar bisa meningkatkan mutu dan kualitas sumber daya manusia para peserta diklat marshalling. Rancangan program robotika
Useful /
JURNALASPIKOMJURNALASPIKOM Dengan pendekatan kualitatif kritis, penelitian ini menggabungkan analisis teks, etnografi virtual, dan wawancara untuk menganalisis caption, elemen visual,Dengan pendekatan kualitatif kritis, penelitian ini menggabungkan analisis teks, etnografi virtual, dan wawancara untuk menganalisis caption, elemen visual,
JURNALASPIKOMJURNALASPIKOM pertama, AI memperluas komunikasi di luar model berbasis manusia dengan bertindak sebagai komunikator, medium, dan pembuat makna mandiri. kedua, pengembanganpertama, AI memperluas komunikasi di luar model berbasis manusia dengan bertindak sebagai komunikator, medium, dan pembuat makna mandiri. kedua, pengembangan
JURNALASPIKOMJURNALASPIKOM Struktur jaringan komunikasi mengungkapkan aktor kunci yang membentuk narasi publik. Temuan ini mengonfirmasi pentingnya media sosial dalam studi komunikasiStruktur jaringan komunikasi mengungkapkan aktor kunci yang membentuk narasi publik. Temuan ini mengonfirmasi pentingnya media sosial dalam studi komunikasi
UNKRISWINAUNKRISWINA Dalam UU No. 21 tahun 2007 tentang pemberantasan tindak pidana perdagangan orang, pelaku tindak pidana perdagangan orang akan dikenai hukuman dan dendaDalam UU No. 21 tahun 2007 tentang pemberantasan tindak pidana perdagangan orang, pelaku tindak pidana perdagangan orang akan dikenai hukuman dan denda