Jurnal Akuntansi Sektor Publik Files
UNIK KEDIRIUNIK KEDIRI Jenis penelitian ini adalah kuantitatif dengan sampel sebanyak 20 perusahaan di sektor kesehatan yang terdaftar di Bursa Efek Indonesia (BEI). Sumber dataJenis penelitian ini adalah kuantitatif dengan sampel sebanyak 20 perusahaan di sektor kesehatan yang terdaftar di Bursa Efek Indonesia (BEI). Sumber data
UNIK KEDIRIUNIK KEDIRI Variabel Current Ratio, Pertumbuhan Penjualan, Return On Equity, dan Net Profit Margin tidak memiliki pengaruh signifikan terhadap harga saham. PenelitianVariabel Current Ratio, Pertumbuhan Penjualan, Return On Equity, dan Net Profit Margin tidak memiliki pengaruh signifikan terhadap harga saham. Penelitian
UNIK KEDIRIUNIK KEDIRI Hasil penelitian ini adalah (1) likuiditas tidak berpengaruh signifikan terhadap profitabilitas, (2) struktur modal berpengaruh signifikan terhadap profitabilitas,Hasil penelitian ini adalah (1) likuiditas tidak berpengaruh signifikan terhadap profitabilitas, (2) struktur modal berpengaruh signifikan terhadap profitabilitas,
UNIK KEDIRIUNIK KEDIRI Langkah selanjutnya meliputi pemanggilan kedua, negosiasi pemberian keringanan seperti perpanjangan jangka waktu atau pengurangan bunga jika alasan peminjamLangkah selanjutnya meliputi pemanggilan kedua, negosiasi pemberian keringanan seperti perpanjangan jangka waktu atau pengurangan bunga jika alasan peminjam
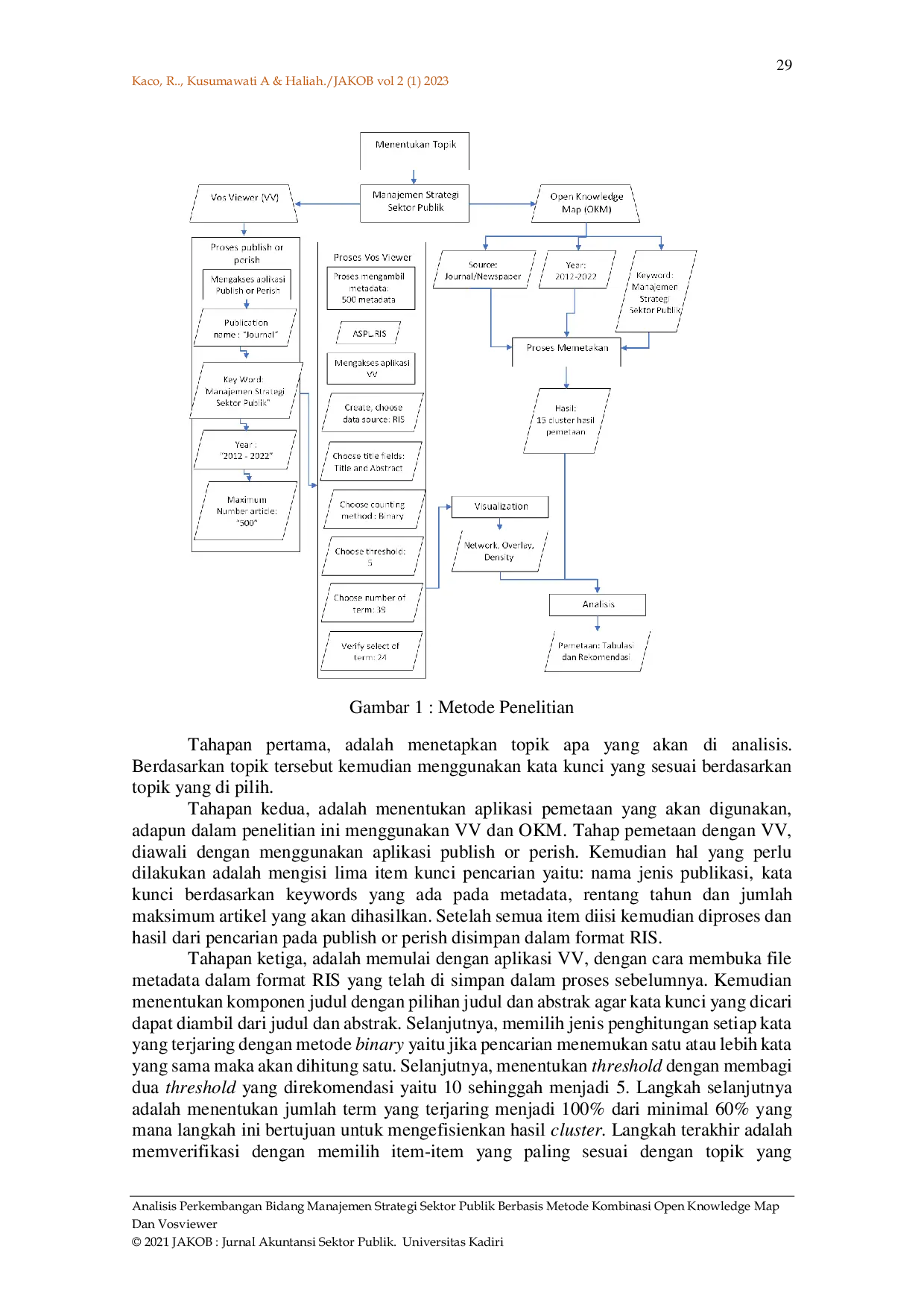
UNIK KEDIRIUNIK KEDIRI Hasil Kajian ini menyejikan pemetaan dan analisis peluang-peluang riset masa depan terkait manajemen stategi di sektor publik dan bagaimana keterkaitanHasil Kajian ini menyejikan pemetaan dan analisis peluang-peluang riset masa depan terkait manajemen stategi di sektor publik dan bagaimana keterkaitan
Useful /
UNIK KEDIRIUNIK KEDIRI KSP Sakti menghimpun dana melalui simpanan pokok, simpanan amanah, dan jasa simpanan (tabungan), kemudian menyalurkan uang tersebut melalui pinjaman. SetiapKSP Sakti menghimpun dana melalui simpanan pokok, simpanan amanah, dan jasa simpanan (tabungan), kemudian menyalurkan uang tersebut melalui pinjaman. Setiap
UNIPASBYUNIPASBY Secara keseluruhan, pengembangan sistem ini berfungsi sebagai alat yang efektif untuk meningkatkan industri pariwisata lokal dengan menyediakan informasiSecara keseluruhan, pengembangan sistem ini berfungsi sebagai alat yang efektif untuk meningkatkan industri pariwisata lokal dengan menyediakan informasi
UNTARUNTAR Hasil penelitian ini menunjukkan bahwa profitabilitas berpengaruh signifikan terhadap nilai perusahaan, sedangkan leverage, likuiditas, dan ukuran perusahaanHasil penelitian ini menunjukkan bahwa profitabilitas berpengaruh signifikan terhadap nilai perusahaan, sedangkan leverage, likuiditas, dan ukuran perusahaan
ISNJBENGKALISISNJBENGKALIS Tujuan dari inisiatif pengabdian masyarakat ini adalah untuk memberikan strategi yang efektif untuk memulai usaha yang sesuai dengan syariah bagi individuTujuan dari inisiatif pengabdian masyarakat ini adalah untuk memberikan strategi yang efektif untuk memulai usaha yang sesuai dengan syariah bagi individu
Related /
UNIMEDUNIMED Sampel penelitian dikumpulkan dari film Who Am I, menggunakan pencatatan sebagai instrumen pencarian utama. Temuan mengungkapkan bahwa peneliti secaraSampel penelitian dikumpulkan dari film Who Am I, menggunakan pencatatan sebagai instrumen pencarian utama. Temuan mengungkapkan bahwa peneliti secara
BMABERSAMABMABERSAMA Penelitian ini bertujuan untuk menganalisis pengaruh Return On Assets (ROA) dan Return On Equity (ROE) terhadap harga saham pada PT Indofood Sukses MakmurPenelitian ini bertujuan untuk menganalisis pengaruh Return On Assets (ROA) dan Return On Equity (ROE) terhadap harga saham pada PT Indofood Sukses Makmur
UNTARUNTAR Hasil penelitian ini menunjukkan bahwa ukuran perusahaan tidak berdampak positif terhadap kas ditahan, sedangkan modal kerja bersih dan leverage berdampakHasil penelitian ini menunjukkan bahwa ukuran perusahaan tidak berdampak positif terhadap kas ditahan, sedangkan modal kerja bersih dan leverage berdampak
LAKASPIALAKASPIA QS Al Ahzab ayat 21 secara umum menjelaskan bahwa sosok Rasulullah SAW merupakan suri teladan yang ideal. Konteks ayat ini secara khusus berbicara dalamQS Al Ahzab ayat 21 secara umum menjelaskan bahwa sosok Rasulullah SAW merupakan suri teladan yang ideal. Konteks ayat ini secara khusus berbicara dalam
Latest /
UIN SUSKAUIN SUSKA Hasil penelitian dengan analisis factor konfirmatori secara menunjukkan bahwa ketiga factor (avoidance, revenge, dan benevolence) memenuhi criteria fitHasil penelitian dengan analisis factor konfirmatori secara menunjukkan bahwa ketiga factor (avoidance, revenge, dan benevolence) memenuhi criteria fit
LAKASPIALAKASPIA Pemikirannya menekankan pentingnya pengalaman sebagai landasan pembentukan pengetahuan dan karakter individu, dengan konsep tabula rasa sebagai dasar pemikirannya.Pemikirannya menekankan pentingnya pengalaman sebagai landasan pembentukan pengetahuan dan karakter individu, dengan konsep tabula rasa sebagai dasar pemikirannya.
THEJOURNALISHTHEJOURNALISH Penelitian ini menggunakan teori ketergantungan untuk membantu menganalisis data. Teori ketergantungan dipilih sebab dapat menjelaskan keterbelakanganPenelitian ini menggunakan teori ketergantungan untuk membantu menganalisis data. Teori ketergantungan dipilih sebab dapat menjelaskan keterbelakangan
UNIMEDUNIMED Pertama, secara ontologis, teori belajar sibernetik dalam proses pembelajaran merupakan upaya guru untuk membantu siswa mencapai tujuan belajar secaraPertama, secara ontologis, teori belajar sibernetik dalam proses pembelajaran merupakan upaya guru untuk membantu siswa mencapai tujuan belajar secara