UNAIM WAMENAUNAIM WAMENA
Jurnal HonaiJurnal HonaiPenelitian ini bertujuan untuk menganalisis efektivitas layanan publik di Distrik Pisugi, Kabupaten Jayawijaya, dengan menyoroti peran kearifan lokal dalam mendukung keberhasilan tata kelola pelayanan. Distrik Pisugi yang dihuni oleh masyarakat adat suku Dani memiliki struktur sosial, bahasa, dan nilai-nilai budaya yang kuat, sehingga pendekatan layanan publik yang tidak mempertimbangkan aspek lokal sering kali mengalami hambatan. Penelitian menggunakan metode kualitatif deskriptif dengan teknik pengumpulan data melalui wawancara mendalam, observasi partisipatif, dan studi dokumentasi. Hasil penelitian menunjukkan bahwa layanan publik di bidang kesehatan, pendidikan, dan administrasi kependudukan menjadi lebih efektif ketika disampaikan melalui mekanisme adat seperti musyawarah (Wene Obaa), gotong royong (Silimo), serta keterlibatan tokoh adat. Sebaliknya, pendekatan yang bersifat birokratis dan sentralistik yang tidak mempertimbangkan struktur komunikasi lokal menimbulkan resistensi dan rendahnya partisipasi masyarakat. Temuan ini menegaskan pentingnya integrasi nilai-nilai kearifan lokal dalam penyusunan dan pelaksanaan kebijakan publik, serta perlunya pelatihan budaya bagi aparatur pemerintahan agar pelayanan publik di wilayah adat dapat berlangsung secara kontekstual, inklusif, dan berkelanjutan.
Penelitian ini menyimpulkan bahwa efektivitas layanan publik di Distrik Pisugi sangat dipengaruhi oleh sejauh mana kearifan lokal masyarakat adat diintegrasikan ke dalam sistem pelayanan.Struktur sosial adat, bahasa lokal, dan nilai-nilai tradisional seperti musyawarah adat (Wene Obaa) serta gotong royong (Silimo) terbukti memiliki peran penting dalam meningkatkan partisipasi dan penerimaan masyarakat terhadap program-program pemerintah.Pelayanan publik yang disampaikan melalui pendekatan birokratis tanpa mempertimbangkan saluran komunikasi adat justru menimbulkan resistensi, sedangkan ketika tokoh adat dilibatkan secara aktif dan komunikasi dilakukan dalam bahasa lokal melalui forum musyawarah adat, pelayanan menjadi lebih efektif.Integrasi kearifan lokal bukan hanya penting, tetapi sangat krusial untuk memastikan efektivitas program pemerintah di wilayah adat.
Berdasarkan temuan penelitian, beberapa saran penelitian lanjutan dapat diajukan. Pertama, perlu dilakukan studi komparatif antara Distrik Pisugi dengan distrik lain di Kabupaten Jayawijaya yang memiliki karakteristik kearifan lokal yang berbeda untuk mengidentifikasi praktik terbaik dalam integrasi kearifan lokal ke dalam layanan publik. Kedua, penelitian kualitatif mendalam mengenai persepsi dan pengalaman aparatur pemerintah dalam menerapkan pendekatan berbasis budaya lokal dapat memberikan wawasan tentang tantangan dan peluang yang dihadapi. Ketiga, penelitian kuantitatif yang mengukur dampak integrasi kearifan lokal terhadap indikator kinerja layanan publik, seperti tingkat kepuasan masyarakat dan efisiensi anggaran, dapat memberikan bukti empiris yang lebih kuat. Dengan menggabungkan ketiga saran ini, diharapkan pemahaman tentang bagaimana kearifan lokal dapat dioptimalkan untuk meningkatkan kualitas layanan publik di wilayah adat dapat semakin diperluas, sehingga pemerintah dapat merumuskan kebijakan yang lebih tepat sasaran dan berkelanjutan dalam meningkatkan kesejahteraan masyarakat.
- Assessing the sustainability status of mangrove forest ecosystem management by coastal community in Jaring... smujo.id/biodiv/article/view/7409Assessing the sustainability status of mangrove forest ecosystem management by coastal community in Jaring smujo biodiv article view 7409
- Strengthening Indigenous Governance Structures based on Local Wisdom in Protecting the Territorial Rights... doi.org/10.58344/jws.v3i7.684Strengthening Indigenous Governance Structures based on Local Wisdom in Protecting the Territorial Rights doi 10 58344 jws v3i7 684
- Local wisdom based Balinese digital storytelling through blended learning method | Linguistics and Culture... doi.org/10.21744/lingcure.v4n1.26Local wisdom based Balinese digital storytelling through blended learning method Linguistics and Culture doi 10 21744 lingcure v4n1 26
- Pengembangan Wisata Budaya di Taman Nasional Wasur Berbasis Kearifan Lokal | CENDERAWASIH: Jurnal Antropologi... doi.org/10.31957/jap.v3i1.2305Pengembangan Wisata Budaya di Taman Nasional Wasur Berbasis Kearifan Lokal CENDERAWASIH Jurnal Antropologi doi 10 31957 jap v3i1 2305
| File size | 546.24 KB |
| Pages | 8 |
| Short Link | https://juris.id/p-2ii |
| Lookup Links | Google ScholarGoogle Scholar, Semantic ScholarSemantic Scholar, CORE.ac.ukCORE.ac.uk, WorldcatWorldcat, ZenodoZenodo, Research GateResearch Gate, Academia.eduAcademia.edu, OpenAlexOpenAlex, Hollis HarvardHollis Harvard |
| DMCA | Report |
Related /
STTS ABDA AGUNGSTTS ABDA AGUNG Dalam menghadapi era digital, proses pengintegrasian teknologi dalam pendidikan agama Kristen menjadi semakin terkait untuk memenuhi kebutuhan zaman. BerdasarkanDalam menghadapi era digital, proses pengintegrasian teknologi dalam pendidikan agama Kristen menjadi semakin terkait untuk memenuhi kebutuhan zaman. Berdasarkan
USAHIDUSAHID Partisipasi pemuda Desa Mbawa dalam Tradisi Raju sebagai warisan budaya menunjukkan tingkat keterlibatan aktif yang tinggi, terutama dalam pelaksanaanPartisipasi pemuda Desa Mbawa dalam Tradisi Raju sebagai warisan budaya menunjukkan tingkat keterlibatan aktif yang tinggi, terutama dalam pelaksanaan
UNILAUNILA Kerapatan pohon di area tersebut relatif rendah, didominasi oleh tanaman kakao. Kerapatan tegakan memiliki pengaruh positif terhadap produksi seresah,Kerapatan pohon di area tersebut relatif rendah, didominasi oleh tanaman kakao. Kerapatan tegakan memiliki pengaruh positif terhadap produksi seresah,
UNILAUNILA Inventarisasi pohon plus adalah kegiatan pengumpulan dan penyusunan data mengenai pohon plus untuk memenuhi kebutuhan data yang berguna dalam budidayaInventarisasi pohon plus adalah kegiatan pengumpulan dan penyusunan data mengenai pohon plus untuk memenuhi kebutuhan data yang berguna dalam budidaya
UNILAUNILA tempat lutung makan sebagian besar di strata atas pohon atau di atas 15 meter. jenis yang paling banyak dimakan adalah jenis haripingku. dan bagian yangtempat lutung makan sebagian besar di strata atas pohon atau di atas 15 meter. jenis yang paling banyak dimakan adalah jenis haripingku. dan bagian yang
UNILAUNILA Namun aspek teknik dan pelaksanaan penangkaran termasuk kategori kurang baik akibat keterbatasan kemampuan petani lebah. Secara keseluruhan, manajemenNamun aspek teknik dan pelaksanaan penangkaran termasuk kategori kurang baik akibat keterbatasan kemampuan petani lebah. Secara keseluruhan, manajemen
IPTSIPTS Penelitian ini meninjau arti tradisi Mangulosi dalam perkahwinan masyarakat Batak Toba Desa Labuhan Rasoki, Kota Padangsidimpuan. Penelitian ini didasariPenelitian ini meninjau arti tradisi Mangulosi dalam perkahwinan masyarakat Batak Toba Desa Labuhan Rasoki, Kota Padangsidimpuan. Penelitian ini didasari
IPTSIPTS Penelitian ini membahas tentang, (1) Pelaksanaan pembagaian warisan, (2) Pandangan masyarakat adat tentang kedudukan anak perempuan dalam harta warisan,Penelitian ini membahas tentang, (1) Pelaksanaan pembagaian warisan, (2) Pandangan masyarakat adat tentang kedudukan anak perempuan dalam harta warisan,
Useful /
UNILAUNILA Responden adalah 40 petani hutan rakyat yang dipilih secara purposive. Data dikumpulkan dengan menggunakan metode pengamatan langsung di lapangan, wawancara,Responden adalah 40 petani hutan rakyat yang dipilih secara purposive. Data dikumpulkan dengan menggunakan metode pengamatan langsung di lapangan, wawancara,
UNAIM WAMENAUNAIM WAMENA Pendekatan represif mencakup penegakan hukum yang tegas dan tidak diskriminatif, pemberian sanksi yang berat kepada pelaku korupsi, serta penguatan lembagaPendekatan represif mencakup penegakan hukum yang tegas dan tidak diskriminatif, pemberian sanksi yang berat kepada pelaku korupsi, serta penguatan lembaga
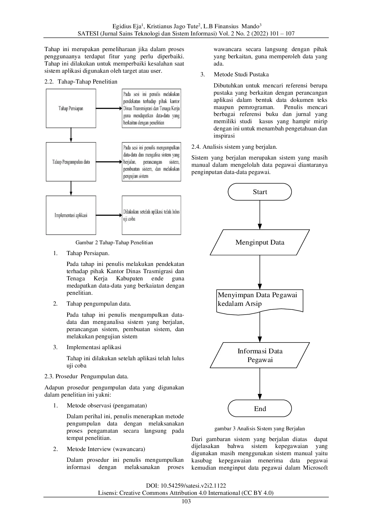
YP3AYP3A Sistem ini melakukan pendataan informasi yang dibutuhkan dalam kepegawaian, seperti data pegawai, penggajian, mutasi, pangkat/golongan, SK, jabatan, danSistem ini melakukan pendataan informasi yang dibutuhkan dalam kepegawaian, seperti data pegawai, penggajian, mutasi, pangkat/golongan, SK, jabatan, dan
POLANKAPOLANKA Dan pencegahan melalui Perilaku Bersih dan Sehat (PHBS) dan 3M Plus jika dilakukan dengan baik akan mengurangi keberadaan jentik nyamuk yang ada di sekitarDan pencegahan melalui Perilaku Bersih dan Sehat (PHBS) dan 3M Plus jika dilakukan dengan baik akan mengurangi keberadaan jentik nyamuk yang ada di sekitar