UNPARUNPAR
Jurnal Ilmiah Hubungan InternasionalJurnal Ilmiah Hubungan InternasionalKemunculan virus Corona/Covid-19 memaksa WHO untuk menyatakannya sebagai pandemik, yang berarti telah menimpa atau menjalar ke seluruh dunia. Dalam kalimat Direktur-Jenderal WHO, Dr Tedros Adhanom Ghebreyesus, WHO telah mengevaluasi wabah tersebut sepanjang waktu dan menyatakan kawatir terhadap tingkat penyebaran, keparahan, serta inaction global. Tedros menyatakan bahwa Covid-19 dapat dikategorikan sebagai pandemi dan menyerukan tindakan global untuk mencegah penyebaran serta menangani krisis kesehatan ini.
Tulisan ini mengungkapkan beberapa permasalahan yang belum terjawab mengenai pandemi, seperti transparansi data dari Tiongkok dan keterlambatan pengembangan vaksin.Penyebaran wabah dan jumlah kematian menunjukkan ketidaksiapan global serta kelemahan negara-negara dalam menghadapinya.Situasi ini menyebabkan korban jiwa khususnya di negara berkembang dan mempertegas adanya structural violence yang diakibatkan oleh kurangnya akses terhadap layanan kesehatan.
Saran penelitian lanjutan meliputi: Pertama, mengkaji peran transparansi data dalam mengatasi ketidakpedulian internasional terhadap wabah global seperti pandemi. Kedua, mengeksplorasi strategi pengembangan vaksin yang dapat diakses secara merata untuk negara berkembang. Ketiga, menganalisis bagaimana pandemi memperkuat struktur kekerasan sosial dan dampaknya terhadap stabilitas global. Penelitian ini penting untuk memahami keterkaitan krisis kesehatan masyarakat dengan dinamika konflik, serta menciptakan kebijakan yang lebih tanggap dan inklusif. Studi lebih lanjut juga perlu menjelaskan mekanisme kerjasama multilateral dan peran organisasi internasional dalam mencegah eskalasi konflik akibat krisis kesehatan seperti pandemi.
| File size | 177.87 KB |
| Pages | 8 |
| DMCA | ReportReport |
Related /
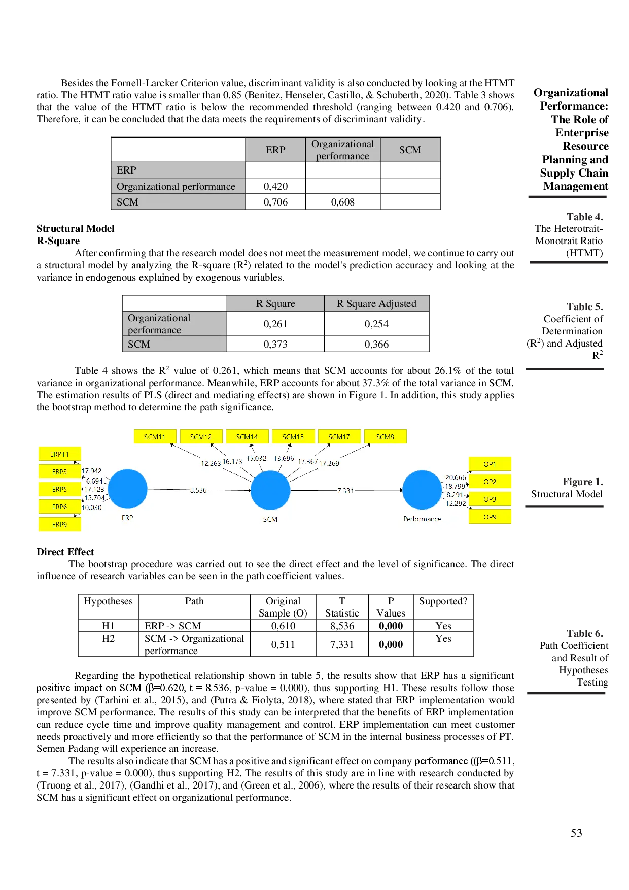
AFEBIAFEBI Hasil pemrosesan data menggunakan PLS-SEM menunjukkan efek langsung positif dan signifikan antara ERP ke SCM dan SCM ke kinerja. Selain itu, SCM menjadiHasil pemrosesan data menggunakan PLS-SEM menunjukkan efek langsung positif dan signifikan antara ERP ke SCM dan SCM ke kinerja. Selain itu, SCM menjadi
AFEBIAFEBI Sebagai negara berkembang yang berperingkat keempat di dunia sebagai negara dengan jumlah penduduk terbesar, Indonesia memiliki kebutuhan makanan yangSebagai negara berkembang yang berperingkat keempat di dunia sebagai negara dengan jumlah penduduk terbesar, Indonesia memiliki kebutuhan makanan yang
UNPARUNPAR Berbagai kebijakan diambil oleh pemerintah di tingkat nasional seperti kebijakan lockdown atau jarak sosial yang lebih ketat. Ancaman pandemi ini bersifatBerbagai kebijakan diambil oleh pemerintah di tingkat nasional seperti kebijakan lockdown atau jarak sosial yang lebih ketat. Ancaman pandemi ini bersifat
UNPARUNPAR Pentingnya penguatan kerja sama Selatan-Selatan dan Kerja sama Triangular antara emerging donor, donor tradisional dan negara penerima bantuan menjadiPentingnya penguatan kerja sama Selatan-Selatan dan Kerja sama Triangular antara emerging donor, donor tradisional dan negara penerima bantuan menjadi
Useful /
UNMUNM This is potentially rooted in a diasporic dilemma where English is perceived as a legacy of colonization, leading to resistance. To address this, a curriculumThis is potentially rooted in a diasporic dilemma where English is perceived as a legacy of colonization, leading to resistance. To address this, a curriculum
UNPARUNPAR Salah satu argument utama dari tulisan ini adalah ketakutan atas munculnya konflik berakar dari ketidaktahuan atas unsur-unsur yang menjadi pra-kondisiSalah satu argument utama dari tulisan ini adalah ketakutan atas munculnya konflik berakar dari ketidaktahuan atas unsur-unsur yang menjadi pra-kondisi
UNPARUNPAR Terhentinya rantai pasokan menghentikan juga lalu lintas barang dan jasa. Hal ini menandai berakhirnya proses globalisasi, dan terjadinya proses deglobalisasi.Terhentinya rantai pasokan menghentikan juga lalu lintas barang dan jasa. Hal ini menandai berakhirnya proses globalisasi, dan terjadinya proses deglobalisasi.
UNMUNM Implementasi model POEW dalam mengajar menulis dapat meningkatkan kemampuan menulis siswa secara signifikan. Model POEW memungkinkan siswa untuk aktifImplementasi model POEW dalam mengajar menulis dapat meningkatkan kemampuan menulis siswa secara signifikan. Model POEW memungkinkan siswa untuk aktif