Proceeding Technology of Renewable Energy and Development Conference Files
JURNALFTIJAYABAYAJURNALFTIJAYABAYA Dimensi homogenizer mixer dengan diameter 1,8 m, tinggi 1,84 m, dan tebal 5 mm serta tangki penampungan dengan diameter 2,5 m, tinggi 2,86 m, dan tebalDimensi homogenizer mixer dengan diameter 1,8 m, tinggi 1,84 m, dan tebal 5 mm serta tangki penampungan dengan diameter 2,5 m, tinggi 2,86 m, dan tebal
JURNALFTIJAYABAYAJURNALFTIJAYABAYA The theme was chosen to focus academic attention on the development of renewable energy and material technologies and their potential applications forThe theme was chosen to focus academic attention on the development of renewable energy and material technologies and their potential applications for
JURNALFTIJAYABAYAJURNALFTIJAYABAYA Berdasarkan hasil penelitian, penurunan total sulfur dan abu lebih baik dengan asam klorida. Leaching batubara dilakukan pada suhu 110°C selama 30 menit,Berdasarkan hasil penelitian, penurunan total sulfur dan abu lebih baik dengan asam klorida. Leaching batubara dilakukan pada suhu 110°C selama 30 menit,
JURNALFTIJAYABAYAJURNALFTIJAYABAYA Hasil uji organoleptic yang dilakukan selama 5 hari didapatkan hasil dan konsentrasi yang optimum yaitu pada 0,4% pada suhu 4° tidak terjadi perubahanHasil uji organoleptic yang dilakukan selama 5 hari didapatkan hasil dan konsentrasi yang optimum yaitu pada 0,4% pada suhu 4° tidak terjadi perubahan
JURNALFTIJAYABAYAJURNALFTIJAYABAYA Salah satu bidang dalam pendidikan yang memegang peranan penting adalah proses belajar mengajar. Untuk meningkatkan proses belajar mengajar dan memberikanSalah satu bidang dalam pendidikan yang memegang peranan penting adalah proses belajar mengajar. Untuk meningkatkan proses belajar mengajar dan memberikan
JURNALFTIJAYABAYAJURNALFTIJAYABAYA Dengan memasang sensor pH dan sensor analog TDS pada metode hidroponik maka dapat dilakukan monitoring hidroponik otomatis, serta dapat mengetahui tingkatDengan memasang sensor pH dan sensor analog TDS pada metode hidroponik maka dapat dilakukan monitoring hidroponik otomatis, serta dapat mengetahui tingkat
JURNALFTIJAYABAYAJURNALFTIJAYABAYA Hasil studi menunjukkan bahwa mikroorganisme seperti Escherichia coli dan Saccharomyces cerevisiae mampu mengkonversi crude glycerol menjadi bioetanolHasil studi menunjukkan bahwa mikroorganisme seperti Escherichia coli dan Saccharomyces cerevisiae mampu mengkonversi crude glycerol menjadi bioetanol
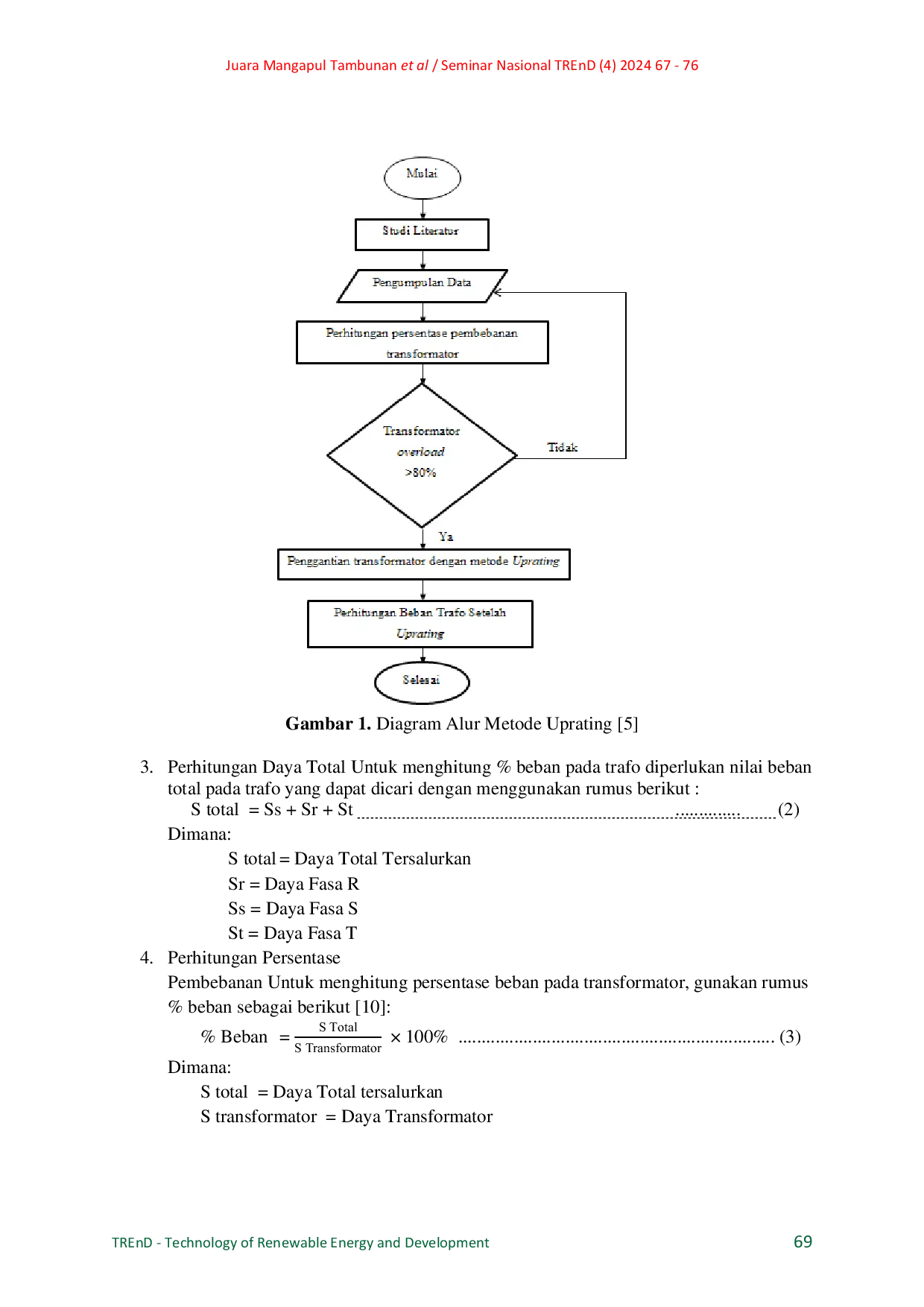
JURNALFTIJAYABAYAJURNALFTIJAYABAYA Oleh karena itu, pentingnya dilakukan pengukuran beban transformator saat dilakukan inspeksi ataupun pemeliharaan guna mengetahui beban pada transformatorOleh karena itu, pentingnya dilakukan pengukuran beban transformator saat dilakukan inspeksi ataupun pemeliharaan guna mengetahui beban pada transformator
JURNALFTIJAYABAYAJURNALFTIJAYABAYA Laju reaksi diukur dengan pengaruh beberapa kondisi sehingga reaksi diteliti lebih mendalam. Proses kinetika ini mempunyai beberapa sampel dengan variableLaju reaksi diukur dengan pengaruh beberapa kondisi sehingga reaksi diteliti lebih mendalam. Proses kinetika ini mempunyai beberapa sampel dengan variable
JURNALFTIJAYABAYAJURNALFTIJAYABAYA Berdasrkan hasil penelitian ini didapatkan bahwa rata-rata biomassa dan stok karbon pada mangrove adalah sebesar 264,49 ton/ha dan 124,31 ton C/ha. 931Berdasrkan hasil penelitian ini didapatkan bahwa rata-rata biomassa dan stok karbon pada mangrove adalah sebesar 264,49 ton/ha dan 124,31 ton C/ha. 931
JURNALFTIJAYABAYAJURNALFTIJAYABAYA Sensor MQ-6 dan MQ-8 dapat digunakan sebagai komponen pendeteksi kebocoran gas yang mudah terbakar seperti metana. Sensor api dapat bekerja dengan baikSensor MQ-6 dan MQ-8 dapat digunakan sebagai komponen pendeteksi kebocoran gas yang mudah terbakar seperti metana. Sensor api dapat bekerja dengan baik
JURNALFTIJAYABAYAJURNALFTIJAYABAYA Penelitian ini menunjukkan bahwa semakin tinggi laju aliran udara, semakin banyak gelembung udara yang terbentuk sehingga efisiensi distilasi meningkat,Penelitian ini menunjukkan bahwa semakin tinggi laju aliran udara, semakin banyak gelembung udara yang terbentuk sehingga efisiensi distilasi meningkat,
Latest /
STMIKIBASTMIKIBA Total Water Vapor Column adalah variabel iklim yang menunjukkan korelasi antara Indian Ocean Dipole (-) dan uap air pada tahun 2022, yang menggambarkanTotal Water Vapor Column adalah variabel iklim yang menunjukkan korelasi antara Indian Ocean Dipole (-) dan uap air pada tahun 2022, yang menggambarkan
STMIKIBASTMIKIBA Teknik sampling yang digunakan adalah saturated sampling, di mana seluruh populasi digunakan sebagai sampel penelitian. Pengumpulan data dilakukan melaluiTeknik sampling yang digunakan adalah saturated sampling, di mana seluruh populasi digunakan sebagai sampel penelitian. Pengumpulan data dilakukan melalui
NURUL FIKRINURUL FIKRI Sistem pencatatan manual sering kali menyebabkan berbagai permasalahan seperti kehilangan data, kesalahan perhitungan, keterlambatan dalam pembuatan laporan,Sistem pencatatan manual sering kali menyebabkan berbagai permasalahan seperti kehilangan data, kesalahan perhitungan, keterlambatan dalam pembuatan laporan,
ILININSTITUTEILININSTITUTE Program ini menggunakan Problem-Solving Approach (PSA) dan dievaluasi melalui Participatory Rural Appraisal (PRA) menggunakan survei quick count dan diskusiProgram ini menggunakan Problem-Solving Approach (PSA) dan dievaluasi melalui Participatory Rural Appraisal (PRA) menggunakan survei quick count dan diskusi