NURUL FIKRINURUL FIKRI
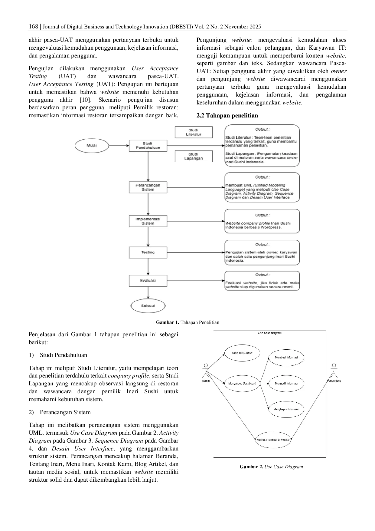
DBESTI: Journal of Digital Business and Technology InnovationDBESTI: Journal of Digital Business and Technology InnovationKehadiran digital melalui website menjadi krusial untuk meningkatkan visibilitas dan daya saing bisnis. Inari Sushi Indonesia belum memiliki media digital resmi, sehingga penelitian ini bertujuan merancang dan membangun company profile berbasis website yang informatif, profesional, dan mudah digunakan.
com berhasil dibangun dengan platform WordPress, mengusung struktur sistem yang telah memenuhi kebutuhan promosi restoran.Berdasarkan hasil pengujian User Acceptance Testing (UAT) didapatkan persentase keberhasilan mencapai 98%, dengan rincian.Owner 8 skenario berhasil dengan 1 catatan pada halaman menu inari, Pengunjung 8 skenario berhasil dengan tidak ada catatan, dan Karyawan IT 6 skenario berhasil dengan tidak ada catatan.
Untuk penelitian selanjutnya, dapat dilakukan peningkatan fitur aplikasi seperti transaksi agar lebih user-friendly dan optimal, lakukan pengujian kuantitatif dengan jumlah responden lebih besar guna memperoleh ukuran numerik kegunaan sistem, dan teliti dampak langsung website terhadap peningkatan jumlah pelanggan atau penjualan melalui integrasi chat formulir reservasi yang diselipkan pada fitur plugin Joinchat untuk mengukur nilai bisnis secara lebih konkret. Selain itu, penelitian juga dapat memfokuskan pada pengembangan sistem informasi company profile yang lebih interaktif dan responsif, serta mempertimbangkan aspek keamanan dan privasi data pengguna.
| File size | 526.17 KB |
| Pages | 8 |
| Short Link | https://juris.id/p-2Da |
| Lookup Links | Google ScholarGoogle Scholar, Semantic ScholarSemantic Scholar, CORE.ac.ukCORE.ac.uk, WorldcatWorldcat, ZenodoZenodo, Research GateResearch Gate, Academia.eduAcademia.edu, OpenAlexOpenAlex, Hollis HarvardHollis Harvard |
| DMCA | Report |
Related /
LAAROIBALAAROIBA Penelitian ini bertujuan untuk menguji pengaruh motivasi pengetahuan perpajakan dan motivasi peningkatan kualitas diri terhadap minat mahasiswa mengikutiPenelitian ini bertujuan untuk menguji pengaruh motivasi pengetahuan perpajakan dan motivasi peningkatan kualitas diri terhadap minat mahasiswa mengikuti
UIGMUIGM Permasalahan utama yang dihadapi oleh mitra di SMA Negeri 1 Pemulutan terkait dengan proses pembelajaran matematika yang masih bersifat konvensional danPermasalahan utama yang dihadapi oleh mitra di SMA Negeri 1 Pemulutan terkait dengan proses pembelajaran matematika yang masih bersifat konvensional dan
PAPANDAPAPANDA Penelitian ini bertujuan untuk menganalisis bagaimana integrasi teknologi, khususnya penggunaan aplikasi Kahoot. dalam proses evaluasi pembelajaran dapatPenelitian ini bertujuan untuk menganalisis bagaimana integrasi teknologi, khususnya penggunaan aplikasi Kahoot. dalam proses evaluasi pembelajaran dapat
PAPANDAPAPANDA Subjek penelitian yang digunakan adalah peserta didik kelas VIIIA SMP Negeri 2 Lubuk Basung. Hasil penelitian menunjukkan keterlaksaan pembelajaran denganSubjek penelitian yang digunakan adalah peserta didik kelas VIIIA SMP Negeri 2 Lubuk Basung. Hasil penelitian menunjukkan keterlaksaan pembelajaran dengan
PAPANDAPAPANDA Pemahaman konsep matematis sangat penting untuk dimiliki oleh peserta didik, karena hal ini memudahkan peserta didik untuk melanjutkan ke materi berikutnyaPemahaman konsep matematis sangat penting untuk dimiliki oleh peserta didik, karena hal ini memudahkan peserta didik untuk melanjutkan ke materi berikutnya
PAPANDAPAPANDA Keberhasilan penelitian ini didukung oleh penggunaan model PBL yang mendorong siswa untuk terlibat aktif dalam proses pembelajaran, sehingga siswa lebihKeberhasilan penelitian ini didukung oleh penggunaan model PBL yang mendorong siswa untuk terlibat aktif dalam proses pembelajaran, sehingga siswa lebih
PAPANDAPAPANDA Penelitian dilakukan dengan metode kepustakaan menggunakan pendekatan interpretatif dan hermeneutika. Data dikumpulkan melalui literatur dengan bantuanPenelitian dilakukan dengan metode kepustakaan menggunakan pendekatan interpretatif dan hermeneutika. Data dikumpulkan melalui literatur dengan bantuan
PAPANDAPAPANDA Penelitian ini dilaksanakan di SMP Negeri Sumber Rejo pada semester genap tahun ajaran 2024/2025. Sampel penelitian terdiri dari satu kelas yang dipilihPenelitian ini dilaksanakan di SMP Negeri Sumber Rejo pada semester genap tahun ajaran 2024/2025. Sampel penelitian terdiri dari satu kelas yang dipilih
Useful /
LAAROIBALAAROIBA Analisis data menunjukkan bahwa variabel pembelajaran inovatif memberikan kontribusi sebesar 24,82% terhadap kreativitas siswa, dengan nilai signifikansiAnalisis data menunjukkan bahwa variabel pembelajaran inovatif memberikan kontribusi sebesar 24,82% terhadap kreativitas siswa, dengan nilai signifikansi
PROSCIENCESPROSCIENCES Penelitian ini bertujuan untuk menentukan hubungan antara pengetahuan, sikap, dan perilaku tidak aman dengan insiden kecelakaan kerja pada pekerja ketinggianPenelitian ini bertujuan untuk menentukan hubungan antara pengetahuan, sikap, dan perilaku tidak aman dengan insiden kecelakaan kerja pada pekerja ketinggian
UNSRATUNSRAT Lintasan 3 merupakan area yang mempunyai akuifer paling besar dan permukaannya merupakan daerah tangkapan air. Air tanah cenderung mengalir ke arah lintasanLintasan 3 merupakan area yang mempunyai akuifer paling besar dan permukaannya merupakan daerah tangkapan air. Air tanah cenderung mengalir ke arah lintasan
UNSRATUNSRAT Penelitian ini bertujuan untuk melihat stabilitas fisik dari formulasi sediaan krim ekstrak etanol kulit buah pisang Goroho pada konsentrasi 12. 5%. EvaluasiPenelitian ini bertujuan untuk melihat stabilitas fisik dari formulasi sediaan krim ekstrak etanol kulit buah pisang Goroho pada konsentrasi 12. 5%. Evaluasi