DINASTIPUBDINASTIPUB
Dinasti International Journal of Economics, Finance & AccountingDinasti International Journal of Economics, Finance & AccountingPenelitian ini bertujuan untuk menganalisis pengaruh faktor makroekonomi dan kinerja keuangan terhadap kebijakan dividen selama pandemi pada perusahaan manufaktur yang terdaftar di IDX. Pemegang saham memiliki kepentingan untuk memperoleh imbal hasil berkala atas investasi mereka dalam bentuk dividen yang dibagikan oleh perusahaan. Variabel yang digunakan dalam faktor makroekonomi ini adalah inflasi, suku bunga, dan nilai tukar rupiah. Agar dapat membagikan dividen, perusahaan juga harus memiliki kinerja keuangan yang sehat. Pengaruh kinerja keuangan yang tercermin dalam rasio keuangan dalam hal profitabilitas, modal, dan likuiditas yang dalam hal ini tercermin dalam rasio Return on Assets (ROA), Return On Equity (ROE), Debt to Equity Ratio (DER), Earning Per Share (EPS). Populasi dalam penelitian ini adalah semua perusahaan sektor manufaktur yang terdaftar di Bursa Efek Indonesia. Penelitian ini menggunakan analisis regresi berganda yang diolah dengan EVIEWS. Hasil penelitian ini menunjukkan bahwa faktor makroekonomi dalam bentuk suku bunga dan inflasi tidak memiliki pengaruh yang signifikan terhadap kebijakan dividen perusahaan manufaktur di Bursa Efek Indonesia. Faktor kinerja keuangan menunjukkan bahwa ROA, ROE, dan EPS berpengaruh signifikan terhadap kebijakan dividen bagi perusahaan manufaktur di Bursa Efek Indonesia.
Berdasarkan hasil analisis data yang telah dilakukan, dapat disimpulkan bahwa variabel inflasi memiliki pengaruh negatif dan tidak signifikan terhadap rasio pembagian dividen, variabel suku bunga memiliki pengaruh negatif dan tidak signifikan terhadap rasio pembagian dividen, variabel ROA memiliki pengaruh positif dan tidak signifikan terhadap rasio pembagian dividen, variabel ROE memiliki pengaruh positif dan tidak signifikan terhadap rasio pembagian dividen, variabel DER memiliki pengaruh negatif dan tidak signifikan terhadap rasio pembagian dividen, dan variabel EPS memiliki pengaruh positif dan signifikan terhadap rasio pembagian dividen.
Penelitian selanjutnya dapat mengeksplorasi apakah terdapat variabel lain, seperti sentimen pasar dan kebijakan pemerintah, yang juga berpengaruh terhadap kebijakan dividen pada perusahaan yang terdaftar di IDX. Selain itu, disarankan untuk melakukan penelitian yang lebih lama dengan analisis data dari beberapa tahun yang berbeda untuk mendapatkan tren yang lebih jelas dalam pengaruh faktor makroekonomi dan kinerja keuangan terhadap kebijakan dividen. Pertanyaan lainnya yang dapat dikaji adalah bagaimana kebijakan dividen beradaptasi terhadap perubahan keadaan ekonomi yang tidak terduga, seperti pandemi, untuk menjaga kepuasan investor.
- Vol. 2 No. 6 (2022): Dinasti International Journal of Economics, Finance & Accounting (January -... doi.org/10.38035/dijefa.v2i6Vol 2 No 6 2022 Dinasti International Journal of Economics Finance Accounting January doi 10 38035 dijefa v2i6
- Asymmetric Effect of Inflation on Dividend Policy of Iran's Stocks Market. asymmetric effect inflation... doi.org/10.6007/ijarbss/v4-i2/652Asymmetric Effect of Inflation on Dividend Policy of Irans Stocks Market asymmetric effect inflation doi 10 6007 ijarbss v4 i2 652
- Vol. 2 No. 3 (2021): Dinasti International Journal of Economics, Finance & Accounting (July - August... dinastipub.org/DIJEFA/issue/view/46Vol 2 No 3 2021 Dinasti International Journal of Economics Finance Accounting July August dinastipub DIJEFA issue view 46
| File size | 197.4 KB |
| Pages | 10 |
| DMCA | ReportReport |
Related /
UNISTIUNISTI Dengan menggunakan metode pooled data (2017–2020), diperoleh jumlah observasi (n) sebanyak 168. Metode analisis data yang digunakan adalah regresi linearDengan menggunakan metode pooled data (2017–2020), diperoleh jumlah observasi (n) sebanyak 168. Metode analisis data yang digunakan adalah regresi linear
DINASTIPUBDINASTIPUB Uang beredar dan indeks SSE juga berpengaruh positif dan signifikan terhadap volume transaksi, sementara nilai tukar dolar dan yuan tidak menunjukkan pengaruhUang beredar dan indeks SSE juga berpengaruh positif dan signifikan terhadap volume transaksi, sementara nilai tukar dolar dan yuan tidak menunjukkan pengaruh
DINASTIPUBDINASTIPUB Ini menunjukkan bahwa peningkatan motivasi tidak serta merta meningkatkan disiplin karyawan secara signifikan. Sebaliknya, gaya kepemimpinan memiliki efekIni menunjukkan bahwa peningkatan motivasi tidak serta merta meningkatkan disiplin karyawan secara signifikan. Sebaliknya, gaya kepemimpinan memiliki efek
UGMUGM Studi ini tidak menemukan bukti yang mendukung keberadaan efek P/E rendah di pasar saham Indonesia. Analisis tingkat pasar dan portofolio tidak menunjukkanStudi ini tidak menemukan bukti yang mendukung keberadaan efek P/E rendah di pasar saham Indonesia. Analisis tingkat pasar dan portofolio tidak menunjukkan
Useful /
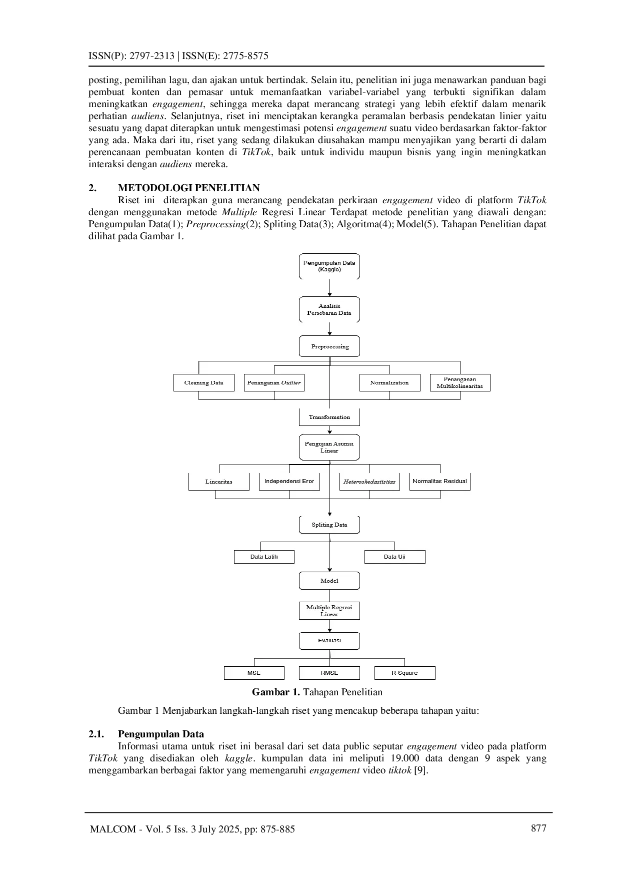
IRPIIRPI Model prediksi yang dibangun menunjukkan akurasi tinggi dengan MSE dan RMSE rendah, memberikan wawasan berharga bagi pembuat konten dan pemasar untuk mengoptimalkanModel prediksi yang dibangun menunjukkan akurasi tinggi dengan MSE dan RMSE rendah, memberikan wawasan berharga bagi pembuat konten dan pemasar untuk mengoptimalkan
IRPIIRPI Kedua metode mencatat nilai Hamming Loss yang sama, yaitu 0,1048 (89,52%). Temuan ini menunjukkan bahwa kelengkapan dan kualitas data hadis Bukhari berkontribusiKedua metode mencatat nilai Hamming Loss yang sama, yaitu 0,1048 (89,52%). Temuan ini menunjukkan bahwa kelengkapan dan kualitas data hadis Bukhari berkontribusi
DINASTIPUBDINASTIPUB Hasilnya menunjukkan bahwa kualitas produk mempengaruhi kepuasan pelanggan, kualitas produk mempengaruhi kepuasan pelanggan, citra merek mempengaruhi kepuasanHasilnya menunjukkan bahwa kualitas produk mempengaruhi kepuasan pelanggan, kualitas produk mempengaruhi kepuasan pelanggan, citra merek mempengaruhi kepuasan
STKIP SINGKAWANGSTKIP SINGKAWANG Peneliti menyarankan penelitian lanjutan yang melibatkan departemen lain, bahasa lain, serta perbandingan kecemasan berbicara publik pada berbagai jenisPeneliti menyarankan penelitian lanjutan yang melibatkan departemen lain, bahasa lain, serta perbandingan kecemasan berbicara publik pada berbagai jenis